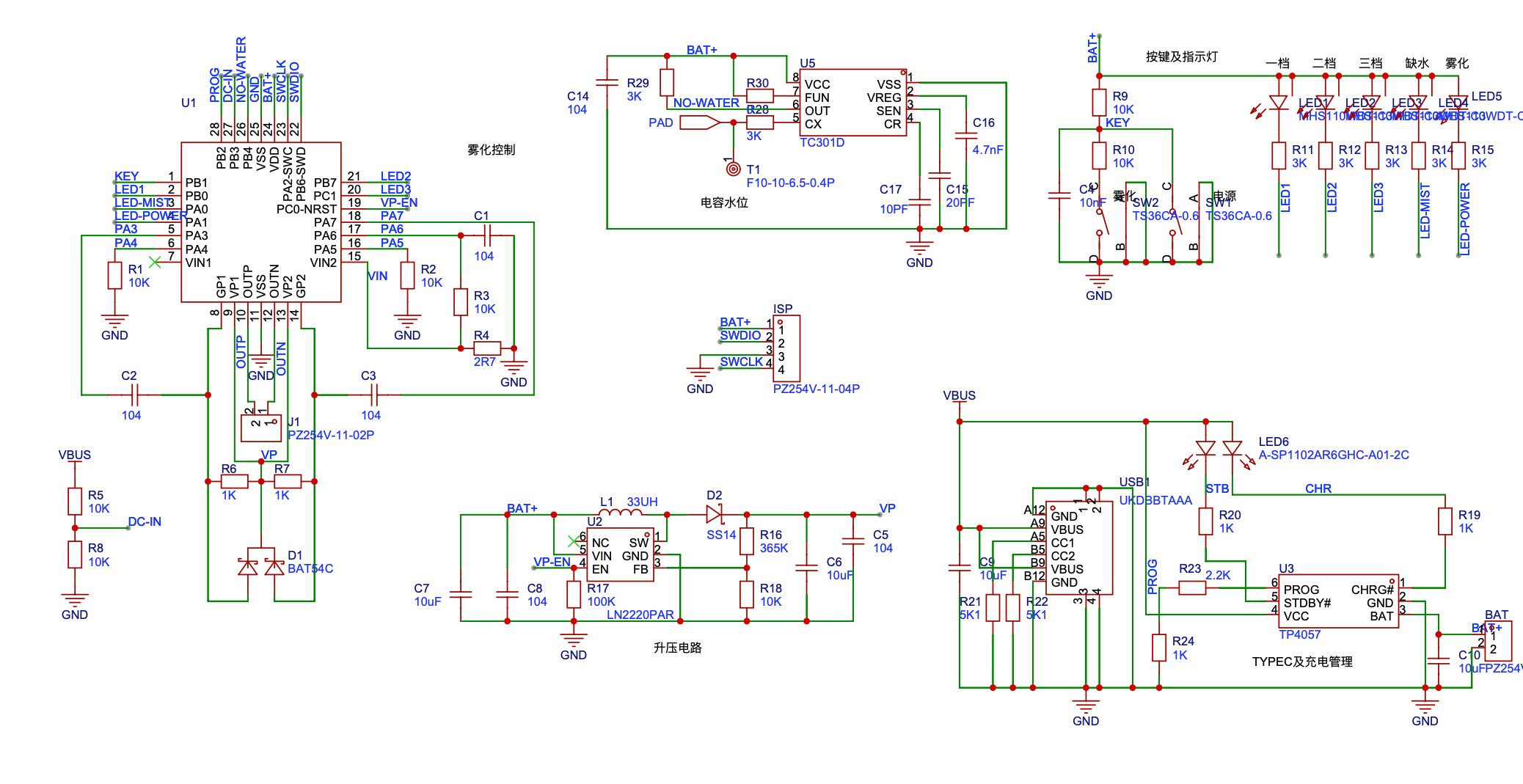
分享一个最新的便携微孔雾化装置的原理图,主要功能为驱动微孔雾化,兼具外围的升压和检水。
适合:可以适用于医用微网雾化器、桌面加湿器、补水仪或者香氛仪的雾化驱动电路参考。
特点:选用微孔雾化驱动专用芯片LX8201,整体硬件成本低,具备自动扫频追频以及自动检水功能,按键和指示灯设计方便简洁
主要逻辑功能需求
1. 雾化片:108KHz,16mm直径,微孔超声波雾化片
2. 雾化驱动:自动扫频追频,雾化量另行标定,名义雾化速率:4mg/s
3. 按键1: 长按开机,再次长按关机;关机状态下进入低功耗以节省电池电量;按键1在开机状态下循环,高-中-低档位控制雾化速率
4. 档位关机记忆
5. 按键2: 在开机状态按下出雾,释放后立即停止出雾
6. 在开机状态下3分钟内,按键1和按键2无动作的话,自动关机
7. LED1, LED2, LED3 灯:指示档位状态,开机状态下,低档:亮一个,中档:亮2个,高档:亮三个;关机时所有LED灯灭
8. LED4:雾化状态,出雾亮,无雾灭,开机状态下无水时闪烁,关机状态灭
9. LED5:低电量状态显示,闪烁:电量低,关机或者电压正常时熄灭。电池电压低时长按按键1,LED5闪烁, 并且无法开机
10. 使用单节锂电池供电

上述原理图中的主要器件清单
1. 升压芯片:LN2220PAR (南麟)
2. 充电管理:TP4057(友台)
3. 主控及雾化驱动芯片:LX8201 (乐而信)
4. 电容/水位监测:TC301D (诺泰)

登录 或 注册 后才可以进行评论哦!
还没有评论,抢个沙发!