#嘉立创PCB##PCB有什么好玩的#这个 转换器的功能是隔离RS485信号,将其输出变为隔离的RS485信号 ,用作信号隔离,抗干扰等作用,我搜了一下大概价格20左右可以买得到。

因为 有的产品输出的RS485是非隔离的,抗干扰能力较差,或者是需要电气隔离,所以有时候需要用到这种隔离型的RS485中继器或安全栅。

拆解后可以看到电路一目了然,看到了反相器,所以说是个自收发电路(只需要隔离TX和RX即可,不需要隔离使能信号),自收发可以很好的节约隔离通道。

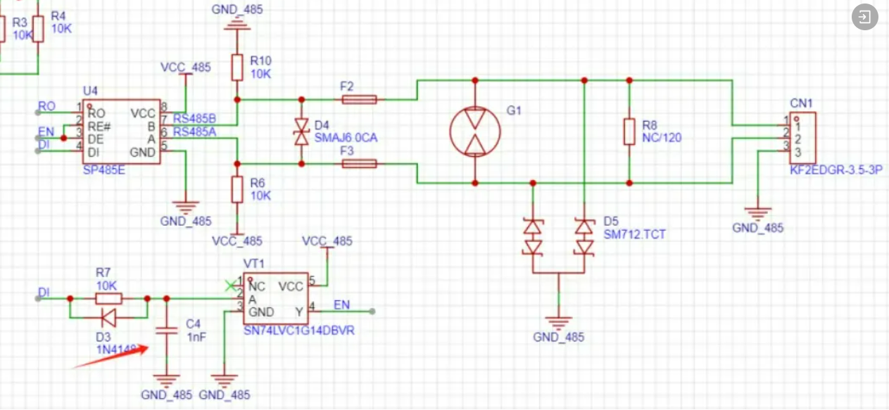
自收发的原理图大概如下所示,主要利用反相器实现逻辑控制, 整体的电路原理图就是两个RS485自收发,一个SP485芯片将数据AB差分信号转化为RX和TX,然后再将RX和TX隔离接到另一个SP485芯片,将隔离后的RX和TX转化为RS485的AB差分信号:

这款RS485中继器使用的信号隔离芯片是金升阳的SCM3725,看起来一片在3块钱左右,成本还是蛮高的:

之前买过一款USB转RS485的转换器使用的隔离芯片是川土微的IS3722,大概1块钱左右,会更便宜一些 :

然后电源隔离使用的是一款德旭电子的F0505S-1WN,可能大概也是3块多吧,之前拆解的那个USB转RS485的转换器使用的是金升阳的B0505LS 1WR3,都是一样的,是将5V电源转化为隔离的5V电源。

最后是 电源上使用了一颗SE8550线性稳压器,这颗LDO感觉还是很好用的,输入电压范围很宽(1.8~36V),而且最小压差也很小(随负载增大而增大) ,由于这个RS485中继器的电压输入范围是5~36V,所以他选择这一款低压差的线性稳压器是非常合适的。

价格也很合适,大概0.5元/pcs。


最后是原理框图供大家参考:



登录 或 注册 后才可以进行评论哦!
还没有评论,抢个沙发!