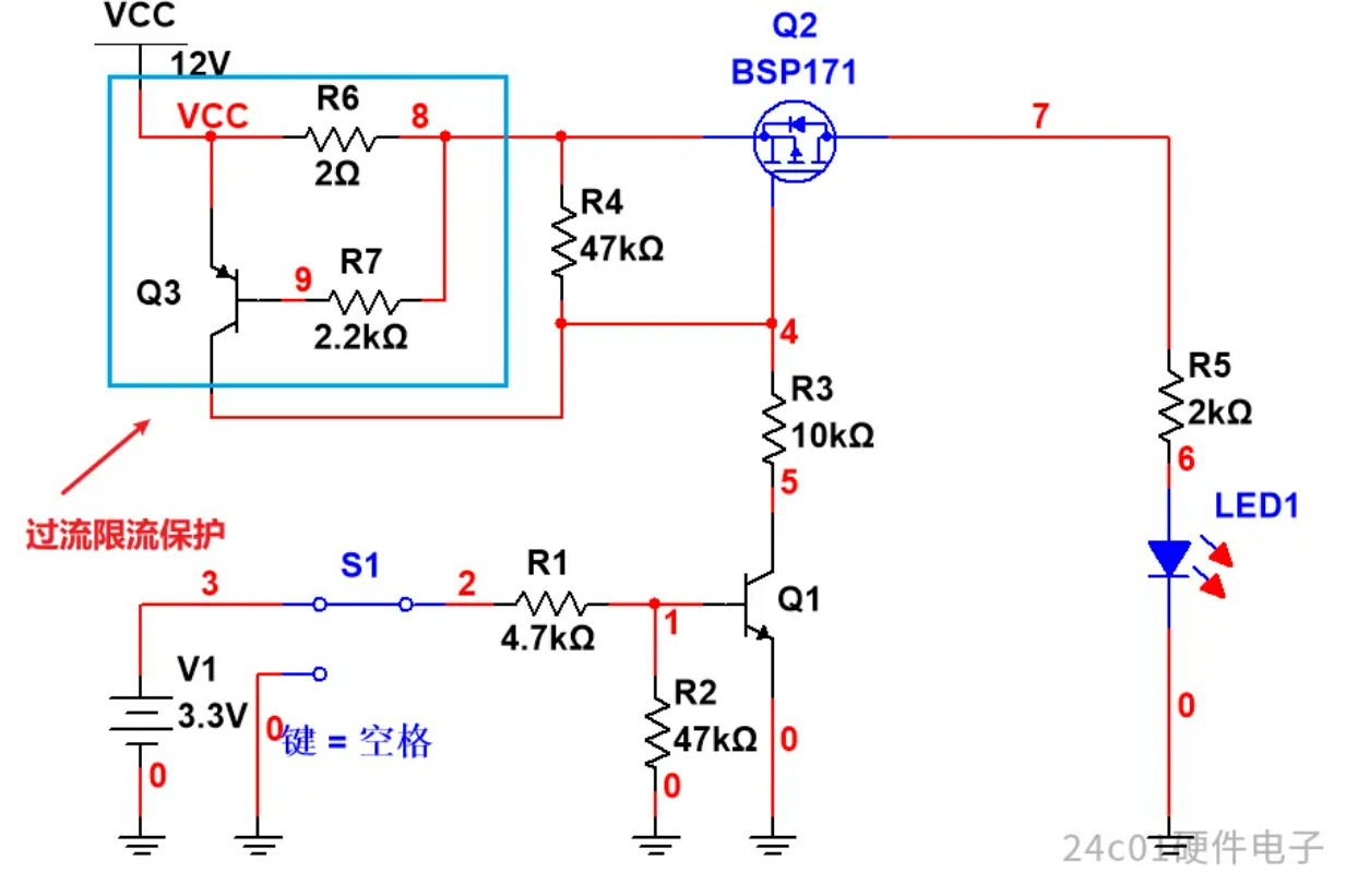
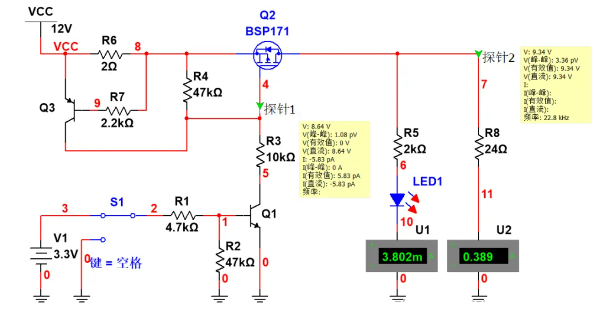
#创享2025##嘉立创PCB##DIY设计#今天分析的也是和之前分析的类似,算是 一个对于过流限流保护电路的进一步拓展 ,具体电路如下图:

其实 这个电路也是对PMOS做负载开关的一个拓展电路 ,如果去掉上图的蓝色框内的三极管和电阻,那么我们的电路就和下图中 R K3588S中的PMOS做负载开关的电路 几乎一样了。下图截取自RK3588S的原理图DEMO板, 选型也供各位道友参考 :

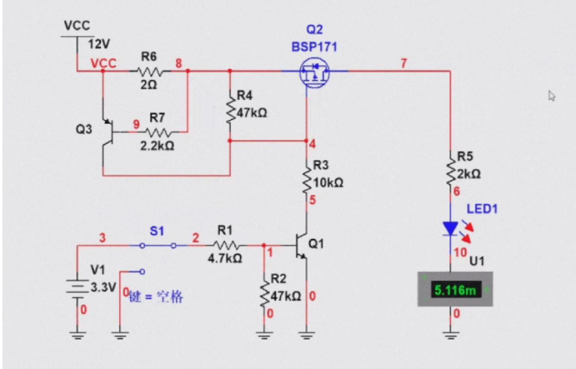
那么我们就对增加了过流限流的电路进行仿真,仿真结果如下,可以看到,当S1开关拨到3.3V时,此时Q1三极管导通,然后Q2导通,LED灯亮,此时由于负载电流为5mA左右,所以R6两端的压降为10mV左右,所以说Q3处于截止状态;
当S1拨到0V时,Q1三极管截止,然后Q2截止,此时Q3也是处于截止状态,LED灯灭,负载电流几乎为0。仿真动图如下:


那么我们再分析过流情况下的,我们Q3三极管所设置的过流保护为:
Iset=Vbe/R6 = 0.7V /2Ω≈350mA
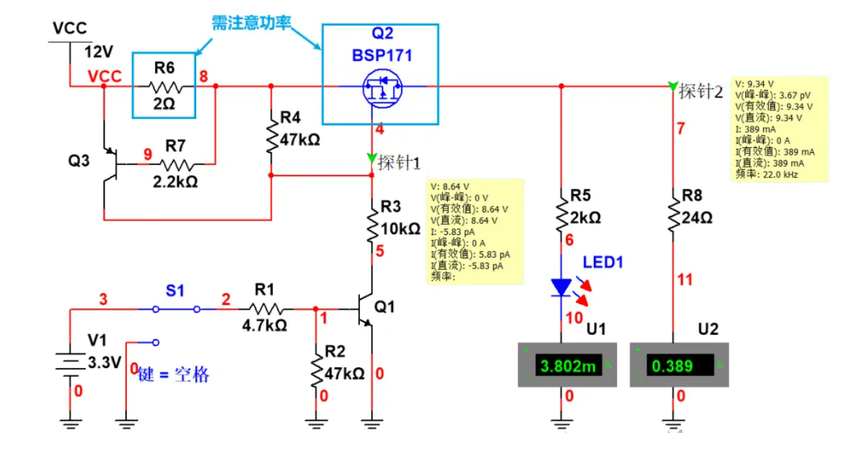
所以我们对上图的电路再增加一个24Ω的负载电阻,以让其的负载电流增大达到我们设定的保护值,模拟负载加重的情况,可以看到,由于Q3的存在,会对Q2的产生一个负反馈,让流过Q2的电流几乎稳定在设定的350mA左右(仿真为390mA是由于Vbe变化所致)。
从仿真可以看出,此时Q3处于放大区,Q1处于饱和区,Q2处于线性区(恒流区)。由于Q3的存在,会迫使Q2并不是完全导通,而是处于线性区。仿真结果如下:

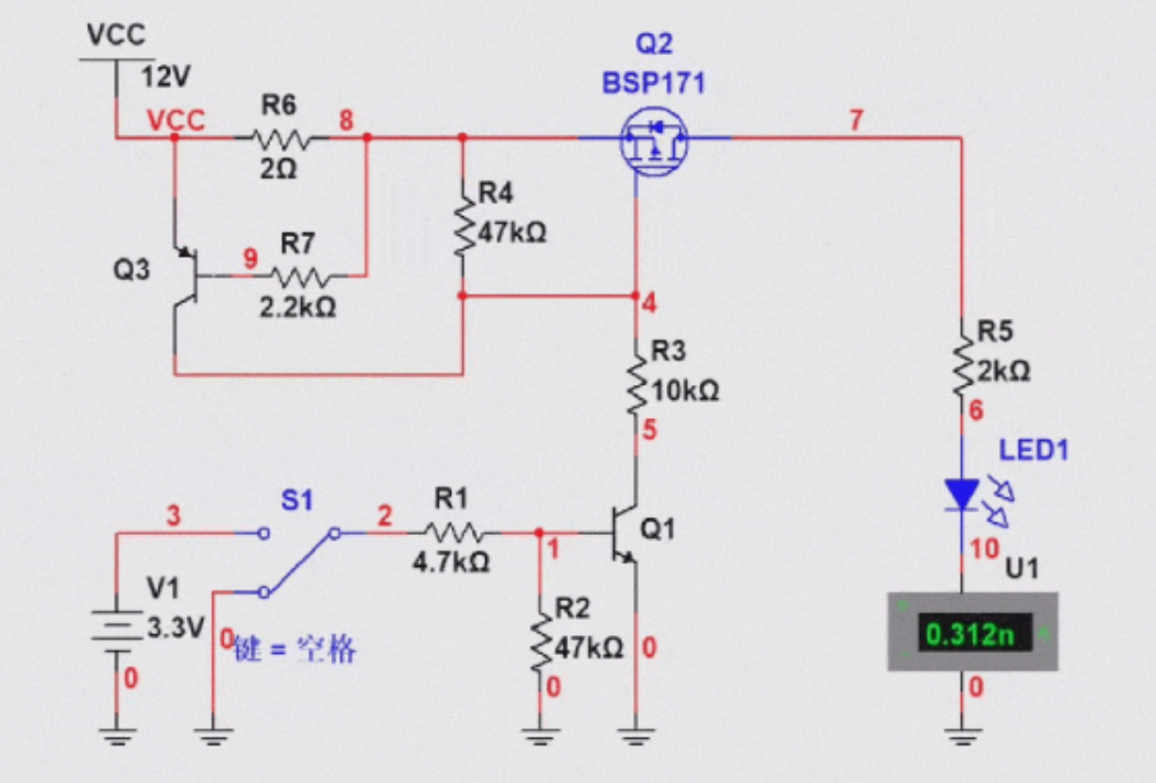
我们再 去掉Q3这块过流限流保护电路,仿真结果就很明显了,可以看到此时Q2处于导通状态,流过R8的电流也就是约等于0.5A 。仿真图如下:

所以说, 这个电路也是一个过流限流保护电路,可以很好的保护前级电源,很经典,对三极管的使用很巧妙 。此电路设计时 需要注意电阻R6以及MOS管Q2的功率,否则如果负载加重的话,可能会导致Q2或者R6烧毁。 比如下图R6的功率为0.389*0.389*2≈0.3W。Q2的功率约等于(11.2-9.34)*0.39=0.72W。



登录 或 注册 后才可以进行评论哦!
还没有评论,抢个沙发!