在寒冷的冬天或密闭的厨房,一氧化碳悄悄弥漫,小明可能毫无察觉,直到中毒甚至被它悄悄夺命。而这个小小的盒子——一氧化碳报警器,可能就是小明和危险之间最后的防线。
今天,我们拆开一款市面上常见的一氧化碳(CO)探测器,看看它是徒有其表,还是隐藏着真正的“保命科技”。
外观

这是一款塑料外壳的桌面/壁挂式家用CO探测器,正面是三位数码管显示,四个状态指示灯,自检按键,后侧为电池舱和蜂鸣孔。
正面写着新国标,铭牌上我们可以看到一些信息,执行标准为GB 15322.2-2019,查了一下该标准由国家市场监督管理总局和中国国家标准化管理委员会于2019年10月14日发布,并于2020年11月1日正式实施,属于强制性国家标准。
电压为DC3V,探测气体为一氧化碳。

背面电池仓为两节5号电池。
内部模块
整体电路看着相对简单,大概分析后画了一个框图。

看着真的很简单。

电源部分,供电都已经是3V了,而且随着电池的使用,电压会降低,所以需要一个很低压降且低功耗的LDO,LDO前面直接加了一个肖特基二极管做防反接。

LDO型号为8321A,品牌为明达微,通过数据手册我们了解到,这是一颗最高40V的LDO,输出2.1V,静态电流为1.5uA,最大输出300mA。

Dropout Voltage基本在4mV@IOUT=1mA,电路整体的电流还是比较小的,所以即便电池掉电个零点几伏最小的压差也能满足。

这里有个点,数据手册上,输入输出上只需要并联一颗1uF的陶瓷电容就可以,但是,工程师不知道是不是没仔细看,直接按照经验输入输出都是一颗470uF的电解电容,用肯定能用,但这样是不是真的好,大家评论一下。

MCU型号为CIU32L051K8U6TR,封装为QFN32,查了一下这是华大电子的一颗低功耗MCU。

资源也很不错,48MHz的Cortex-M0+ 32位MCU,64KB FLASH+16K RAM,有灵活的功耗管理模式,Stop模式+RTC下1.25uA的电流。
定时器,DMA,RTC,ADC,UART,I2C,SPI,低功耗比较器,参考电压源也是应有尽有,这里看到MCU还内置LCD驱动,最大支持8COM x 32SEG,重点是对LCD电荷泵的支持,电路设计非常精简,驱动LCD屏都不需要1621之类的专用驱动芯片了。

供电电压为1.8V-5.5V,范围还是比较广的,特别是低压,适合电池供电的产品。VBAT备份电源自动切换,VBAT模式+RTC+备份寄存器低至 0.95uA,降低备份电源的电池容量需求,节约电池成本。
这颗国产MCU,低功耗+内置LCD驱动,非常适合需要低功耗的LCD屏显示的应用场景,比如一些智能燃气表,温控器什么的,一颗芯片就能搞定。
翻了翻官网,这芯片针对某些领域还确实可以。

特别说明一点,大家可能会把华大电子与华大(小华)混在一起,这是两家完全独立的公司,了解了下华大电子专业做安全芯片,在智能卡芯片,安全SE芯片上有着很大的市场。

MCU上有一个小电池,配合32.768K的晶振与MCU内部RTC组成时钟系统,这是因为在检测到CO报警的时候,需要记录报警时的时间戳,所以必须要有一个本地时间。
接下来是蜂鸣器部分,这种报警器,必须要有很大分贝的报警声了,大家会怎么设计?
提高蜂鸣器的供电电压?这里是3V供电的,也没有看到独立的DCDCS升压电路,实际听着还是很响的,那究竟是怎么做到的。
蜂鸣片电路,大概是这样子的:


这里核心原理是用了一个三脚升压电感,原理是利用电感的互感特性,将初级电能转化为磁能,磁能感应到次级时,次级将磁能再次转化为电能,初级是一个小感量,次级设计成大感量,当初级流过一个交变的电流时,就能达到一个升压的效果,就能发出我们需要的声音了,电路设计成本低,非常巧妙。

注意,在电感饱和之前,脉冲持续时间有一个最大值。超过这个时间,电感会失去电感,变得像短路一样。因此,必须找到可以使用此电路的最小频率(假设使用 50% DT 的方波)。
最后还有一个CO传感器,就是下面这个圆柱形的金属色传感器,型号是ME2-CO-Ф14×14,这是一种燃料电池型传感器,一氧化碳和氧气在工作电极和对电极上发生相应的氧化还原反应并释放电荷形成电流,产生的电流大小与一氧化碳浓度成正比并遵循法拉第定律,通过测定电流的大小即可判定一氧化碳浓度的高低。

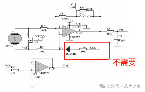
运放为8041,品牌不详,单路1.4-5.5V,电路大概是下面这样子:

针对电路,有几点说明一下,原理大家就都清楚了:
- ME2 为两电极电化学传感器,W端输出电流 ls,氧化性气体 |s>0,还原性气体 Is<0
- J177 主要功能为传感器断电时构成回路,减少下次上电时的老化时间
- R2 为传感器匹配电阻,建议 10-100R
- (R1+R6//RT1)为信号放大电阻,RT1为 NTC热敏电阻,有温度补偿作用
- U1 运放,建议选择失调电压(Vofset)小的运放
- Vout 为传感器经过运放转换后的电压输出
- Vout=Vref-Is*(R1+R6//RT1)
最后我们测量一下功耗,绿色的电源指示灯1分钟闪烁一次,应该就是通过低功耗定时器定时1分钟唤醒MCU一次,去做AD检测,如果AD值超出范围就进行报警,否则就继续休眠。

整机的休眠功耗大概在50uA,结合定时器唤醒,唤醒后的功耗在10mA,用好一点的5号电池供电,也可以做到很长的使用时间。
大家觉得功耗还有没有优化的空间?欢迎评论区留言。
#嘉立创PCB#


登录 或 注册 后才可以进行评论哦!
还没有评论,抢个沙发!