
之前做了一个经典电路分析系列的文章,反响都比较好,大家可以点文章开头的话题标签查阅收藏,今天我们再一起探讨分享20个电路,有重复也有新的电路,大家可以收藏起来!
1、防反接保护(二极管)
在实际电子设计中,防反接保护电路非常重要,不要觉得自己肯定不会接错,实际上无论多么小心,还是会犯错误......

最简单的就是利用二极管了,利用二极管的单向导电性,反接的时候电路不通,但这里有个无法接受的点,就是二极管具有正向压降,输出端电压会有相应的下降,比如我们输入电压是5V,内部的电路还要用到5V,这样就有难度了,如果对电压不敏感的,比如后级电路都要通过DCDC降压,可以用肖特基二极管,压降会小一点。还有一种是使用整流桥,即使极性接反也还能工作,缺点就是有两个二极管的压降。

2、防反接保护(PMOS)
上面介绍了利用二极管防反接的办法,但是压降是痛点,那么有没有什么办法可以去掉这个压降呢,PMOS来了!

我们知道,PMOS在完全导通后,导通电阻是很小的,常规的几百毫欧,有一些几十毫欧, 我们这里在GS之间加了一个齐纳二极管防止输入电压超过MOS的Vgs,Vgs额定值为20V,我们这里一般用10V的就能满足了,具体根据MOS的实际特性进行齐纳二极管的选择。
原理分析:当输入端加正向电压之后,比如+5V,D端电压为5V,由于MOS管体二极管的存在,S端的电压为4.3V,S端电压减G端电压大于开启电压,PMOS导通后,寄生二极管短路,不再起作用; 电压反接后,G端电压大于S端电压,不导通,实现了防反接的功能。
详细的分析可以参考这篇文章:
USB外接电源与锂电池自动切换电路设计,你GET到精髓了吗?
电路倒是简洁,但这个电路有个问题,电路会倒流。假设右侧的负载是一个电池,电压为Vb,当直流输入突然断开时,Q1的Vgs满足MOS的导通条件,PMOS就会导通,电流从右侧往左侧倒流,就可能引发一些未知的故障。
虽然二极管没有反向电流(严格意义上有漏电流),但是这个有反向电流,如果负载有大容量电容或者是电池, 输入端关闭时,电流会从右往左从负载端流出。当然,简单的电路场合用这个电路也没问题。

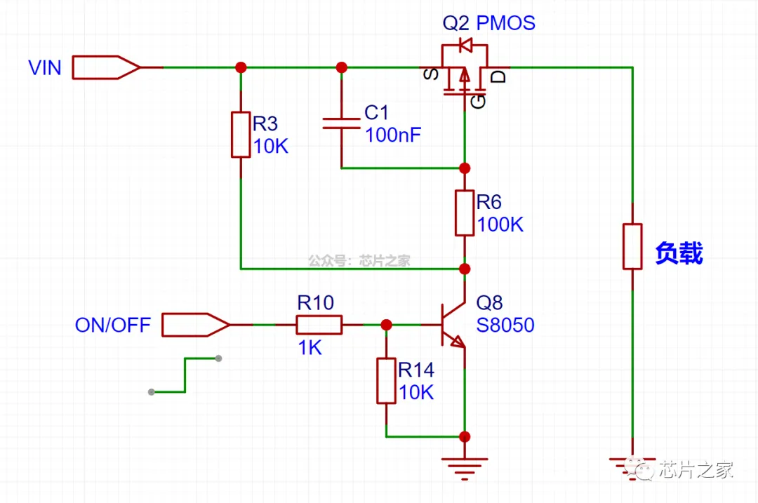
3、直流浪涌电流抑制开关
此电路可以解决负载中有大容量电容,电源端出现巨大浪涌电流的问题,启动时缓慢升高电压以抑制上电时的浪涌电流。
电压升高的时间由图中的C1与R6决定,值增大,缓启动的时间变长,当然,也可以按照第二点的方法,在GS间加入齐纳二极管。

详细分析,请参考下面文章。
如果不需要开关,可以去掉三极管部分即可,只做缓启动功能。
4、背靠背防倒灌
像第二点中的防反接保护电路中说了,会有出现倒流的风险,特别是负载端是电池或者有大容量电容时,或者是电脑的USB给一些调试的同时外部还有电源,则会流向Vin测, 进而可能引发一系列的故障,那我们有没有办法防止倒灌呢?

我们看上面这个电路,比上面的电路多了一个MOS,两个MOS背靠背连接起来,当Control端ON/OFF为高电平时,三极管Q9线导通,Q3跟Q4的栅极都被拉低到0V,Q3通过体二极管,符合条件先导通,接着Q4,S端电压大于G端电压,也符合导通条件,导通,负载端得到Vin电压。
当Control端为低电平时,三极管Q9断开,Q3与Q4不导通,完全关断,并且Q3与Q4的体二极管是反向串联的,所以不论哪个方向,都是不通的,达到防倒灌的效果。
这个电路的缺点就是还需要一个IO来控制,略显麻烦。

5、双三极管镜像电路防倒灌(理想二极管)

电路仿真结果:

看着像镜像,其实又不是,这个电路是怎么工作的?
左侧Q6三极管,Vb = Vin - 0.65,右侧Q7三极管是否导通,由Vb与Vout决定,Vb > Vout - 0.65,Q7关闭。
上述关系演变成,Vin - 0.65 > Vout - 0.65,则晶体管 Q7 关闭;
如果 Vin > Vout,晶体管 Q7 截止;
当Vin输入一定电压,Q6饱和导通,Q7截止;MOS管栅极通过电阻接地,导通;
如果Vin被突然关闭,Vb不再受制于输入电压,此时,Vb = Vout -0.65,Q7导通,MOS管G端电压拉高,MOS管关闭,达到防止回流的效果。
Vin > Vout,MOS打开,Vout≈Vin,理想二极管;
Vin < Vout,MOS关闭,防止回流。
该电路的优点,防反接,输出基本不损失电压,不需要额外控制信号,可以防止电流回流。
该电路在Seeed Studio的板子上得到了应用,大家可以看一下,完整原理图有兴趣的可以找老宇哥拿。

以上电路有什么Bug,请大家留言区留言评论交流!
电路一共准备了20个左右,篇幅问题今天就先介绍这么多,剩下的电路下期再讲,请大家转发点赞评论三连支持老宇哥,您的转发点赞就是我继续创作的最佳动力!
关于电路的学习,希望大家Enjoy!
#嘉立创PCB#


登录 或 注册 后才可以进行评论哦!
还没有评论,抢个沙发!