
之前发过一个产品级别的一键开关机电路,通过软硬件结合实现一键开关机:
灰常实用的一键开关机电路,各位大佬进来mark一下?(点击阅读)
前几天,新来的一个同事说,我们的万用表几分钟后就自己关闭了,这个电路怎么实现的?既然有疑问,那么我们就安排!
分析
自动延时关机电路很实用,特别是在电池供电的场合,实际使用中,我们肯定会经常忘记关闭,如果经常这样可能电池就要经常更换了,或者有一些电源按键突出比较多,携带的时候经常误触到。所以我们伟大的工程师们加入了自动关机电路,让设备进行自我了结,很好的保护自己。
下面方案只为给大家分析原理,不一定是产品级别的,大家有更好的方案可以私信我沟通交流!
方案一

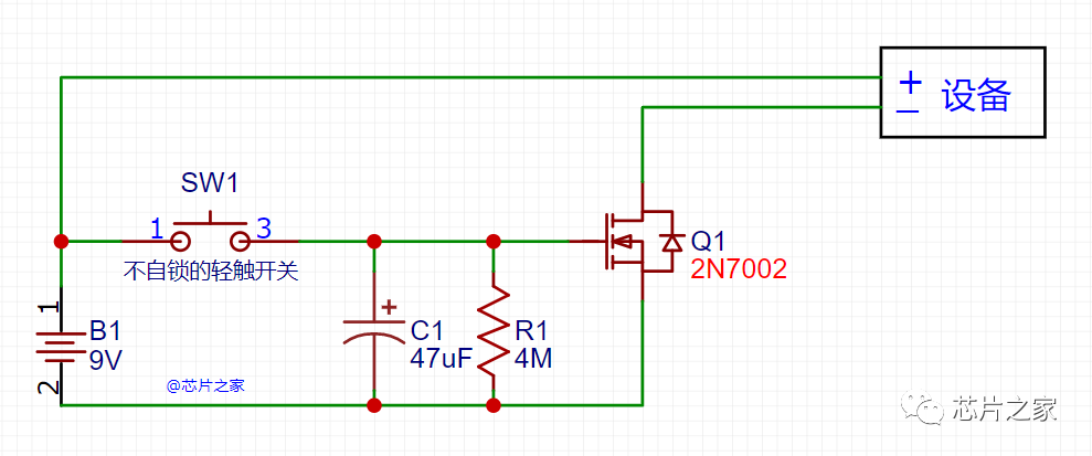
这是一种比较简单的电路,适用于开机键是不自锁轻触开关的场合,注意这里是9V的电池供电,如果是锂电池,可能不太行。
轻触开关按下之后,电池给C1电容供电,MOS管导通,设备通电;按键弹起之后,由于电容容量较大,47uF电容给4M电阻放电,具体不写公式了,实测大概5分钟左右设备断电。
这种电路简单,能达到目的,缺点就是关机过程电压下降缓慢,不够干脆,电池电压如果降低的话,延时时间也会有较大变化,想关也关不了,不过又不是不能用,一些老电工可能会自己搭这个电路,简单实用!
方案二
直接上电路:

这个电路稍微完善一点,适用于自锁开关,下面我们简单分析一下:
当自锁开关关闭时,12,45导通,电池直接给电容C2充电,电容电压为9V;
当自锁开关按下后,23,56导通,一路,电容C2通过开关将电压加在电阻R6上与比较器U1的同向端,另一路,电池通过开关将电压加在R4,R5上,比较器的反向端电压为1.5V,因为电阻R6的阻比较大,所以C2的放电速度也比较慢,比较器的同向端电压大于反向端,比较器输出高电平,Q2,Q3导通,电池持续向设备供电,一段时间之后,C2上的电压不断下降,当低于1.5V的时候,比较器输出低电平,Q3截至,Q2也截至,断开给设备的供电。
时间可以通过调整C2与R6的值来改变。
本电路,无法使设备可以持续工作,也就是设备有单次的最长使用时间,超过时间只能重新按一下开关,如果想要既可以超时断电,设备每次使用也可以重新刷新关闭倒计时,可以采用文章开头的一键开关机电路,软硬件结合进行控制,设备每次用了一下之后,就重新刷新关闭倒计时,超时控制相应管子关闭即可!就跟我们的手机熄屏的原理一样,就可以达到理想的效果了。
上述电路,有什么Bug,或者各自有什么可以改进的点,大家评论区留言讨论!
#嘉立创PCB#


登录 或 注册 后才可以进行评论哦!
还没有评论,抢个沙发!