电子工程师在PCB布线时由于对PCB生产工艺流程不太了解,在板子上设计过多的空旷区域,这会给产品本身及板厂生产带来不良影响。接下来,小嘉带你全方位了解铺铜的重要性!
有客户问:从成本的角度看,少铺铜,那不是电镀面积更小、节省铜么?
但生产PCB我们得优先从品质上考虑:从整体生产可控性及品质保障来说,铺铜更有利于产品品质!

未铺铜

铺铜
一、外层空旷区问题,受影响范围:双面板、多层板(4层及以上)
当PCB板放在电镀槽,打上额定电流进行电镀时(如图1),此时的PCB是用干膜掩膜之后的形态。

图1 准备到电镀槽进行加镀铜厚的PCB图
露在干膜之外的线路基铜部分,在电流作用下,将镀铜液槽中的铜镀到PCB上(如图2)。

图2 PCB在电镀槽进行镀铜图
此时,露在干膜之外局部的线路总面积在电镀过程中会影响额定电流分配的大小,面积越大图形分布越均匀(如图3),受电流也就越均匀。这就是我们在设计时需要进行大面积铺铜的原因。

图3 受镀面积大
如果线路受镀总面积过小或者图形分布很不均匀(如图4),那么受到的电流也会不均匀。这时候因为通电,电流越大,镀铜就越厚(你做1oz,实际做出来可能有2oz)。

图4 受镀面积小

图5 PCB电镀铜示意图
如果独立线周围残铜率低,将导致电镀时镀铜过厚,后续印刷阻焊油墨时,在恒定丝印压力下,导线上的油墨会相对稀薄,从而导致出现假性露铜发黄现象(如图6)。

图6 独立线路假性露铜发黄现象
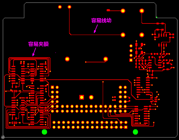
如果线与线之间的间隙过小(如只有4mil、5mil),则会导致线路之间出现我们常说的“夹膜” ,即把干膜夹在中间,这会导致后续的底铜在蚀刻时蚀刻不干净,从而产生短路(如图7)。

图7 夹膜
解决方案:为了保障品质,我们在设计时需尽量避免独立线的存在,尽可能整板铺铜。如果有实在不能铺铜的独立线,那就尽可能地把线的间隙设计得宽一点。
改善前后的案例对比:
1、部分铺铜

改善前

改善后
2、大面积没有铺铜

改善前

改善后
二、内层线路空旷区问题,受影响范围:多层板(4层及以上)
多层板压合是将PP裁切成片状,放在内层芯板与芯板、及芯板与铜箔之间,再经过压机高温高压,使PP上的树脂熔化并填充芯板上的无铜区,冷却后树脂固化,使芯板和铜箔粘接在一起。

PP

内层芯板

压合叠板
1、当空旷区过大时,PP上的树脂胶会过多且会集中流向无铜区,从而导致板子偏薄、铜皮起皱、缺胶导致白斑、分层等问题的出现。

铜皮起皱

白斑
案例如下:

改善前

改善后
2、如果金手指对应内层区域比较空旷,则会导致金手指区域板厚偏薄,板子与连接器卡槽接触不良等问题。

要求1.6mm,实测1.41mm

改善前:手指区域内层未铺铜

改善后
对于金手指板:金手指下方的内层线路一定要铺铜,板厚要求也要更为严格。在选择层压结构时,不能选择成品板厚走下限的结构,嘉立创层压结构编号上有标明成品厚度。
以上多层板,内层空旷区铺铜主要是为了增加铜面积,减少填流区域,从而保证压合可靠性及成品板厚公差。而外层空旷区铺铜主要是为了均衡电镀电流, 避免夹膜及线幼,同时使得表面铜厚更加均匀。
三、最后再总结下设计规则
1、设计时不要留空旷区,尽量在空旷区铺铜;
2、如果实在没有位置铺铜,那么线与线、线与焊盘、焊盘与焊盘的距离则按2oz铜厚、最小间距8mil设计;
3、铺铜远离正常的线路焊盘,走线、铜皮、钻孔要有0.5mm以上的距离,铺铜尽量铺实铜,不要铺小网格铜;
4、金手指下方所有内层线路层都必须铺铜,避免手指处板厚偏薄,同时不能选择板厚偏薄的层压结构;
5、天线位置需按产品设计手册要求铺铜,铺假铜时要考虑避免对天线产生干扰。 #嘉立创PCB#


登录 或 注册 后才可以进行评论哦!
还没有评论,抢个沙发!