#嘉立创##嘉立创PCB##中秋月圆社区团圆#这个问题是逛论坛时看到的 一个恒流源输出漏电的问题,原帖没有给出合适的解决方案 ,并且这个问题比较经典,所以与各位道友一同分享我的看法和解决思路。
问题描述:
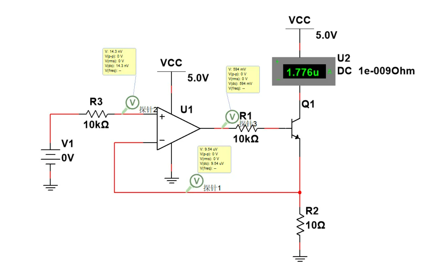
如图所示,该LED恒流电路能满足一般情况的需求,但是会有个小问题,即LED无法完全关断。在输入电压等于0V,而且运放的同相输入端电压也是零,检测到三极管的基极电压0.5v,LED会有点光,不仔细观察无法发现。把三极管改成mos管后,mos管栅极电压测试是0.7v,问题依然存在,LED还是微亮。
最后换运放,同一型号的运放有的没有问题,有的有问题,基本一半一半的,提醒工程师注意这个问题。

问题分析:
那么问题出在了哪里呢?
那么就是VOS导致的采样电阻上端会有微弱的电压,从而导致三极管不能完全关断,导致的漏电流使LED微亮。这颗运放的参数看了一下,Vos典型值为±5mV,那么折算到10Ω电流采样电阻上,电流就大概是0.5mA,也正是这点漏电流导致了LED微亮。

而VOS一般呈正态分布,所以这也解释了帖子中描述的,替换运放概率会解决LED微亮的Bug,而且基本一半一半好坏。由于SGM321的数据手册中没有Vos的正态分布图,所以我在AD822的手册中找了一个类似的正态分布图,供各位参考。

仿真验证:
为了验证这一想法,我们打开Multisim,搭建类似的恒流源电路,由于没有相应的模型,所以选取理想运放,并且设置其Vos和SGM321的参数相同,仿真分Vos为+5mV以及-5mV两种情况进行讨论,来双面验证我们的猜想。
1. Vos==-5mV:同相输入端电压比反向输入端电压要小5mV。

2. Vos==+5mV:同相输入端电压比反向输入端电压要大5mV(但是由于这种单电源接法,仿真体现不出来)。

所以根据仿真也可以印证就是Vos导致的LED微亮,也就是这种电流源结构存在漏电问题。那么如何解决呢?
解决方案1:更换精密运放
更换精密运放,可以减小Vos,那么就可以减小Vos导致的三极管,MOS管微导通导致的漏电。例如下图仿真将Vos设为0V,基本不会有负载电流。

解决方案2:加大采样电阻
加大采样电阻,采样电阻增大,可以减小漏电,因为前面也分析过,漏电流I = Vos/R。例如将采样电阻增大10倍后,漏电流也相应减小10倍。不过这种解决方案实际使用可能并不符合实际需求。

解决方案3:额外的增加偏置
额外的增加偏置,例如在反相输入端上,额外增加一颗较大的电阻上拉到VCC,那么这样就人为的增加了一个偏置电压,那么就可以杜绝在输入电压为0V的时候产生的漏电现象。仿真如下:

Note:增加偏置电阻这个方法,会有点点改变恒流源的输出电流曲线(不是很明显)。例如下图,是增加偏置电阻前后的输出电流和输入电压的对应曲线。


总结:解决方案很多,对成本敏感的话,可以增加偏置电阻。对成本不敏感的话,可以选择精密运放。
像这种同一型号的器件,有的行有的不行,那么就要往器件参数上去考虑,很有可能就是器件的某个或者多个参数导致的问题。硬件不会骗人,玄学一定是没有考虑到的参数导致的,器件参数,温度,亦或是环境干扰。


登录 或 注册 后才可以进行评论哦!
还没有评论,抢个沙发!