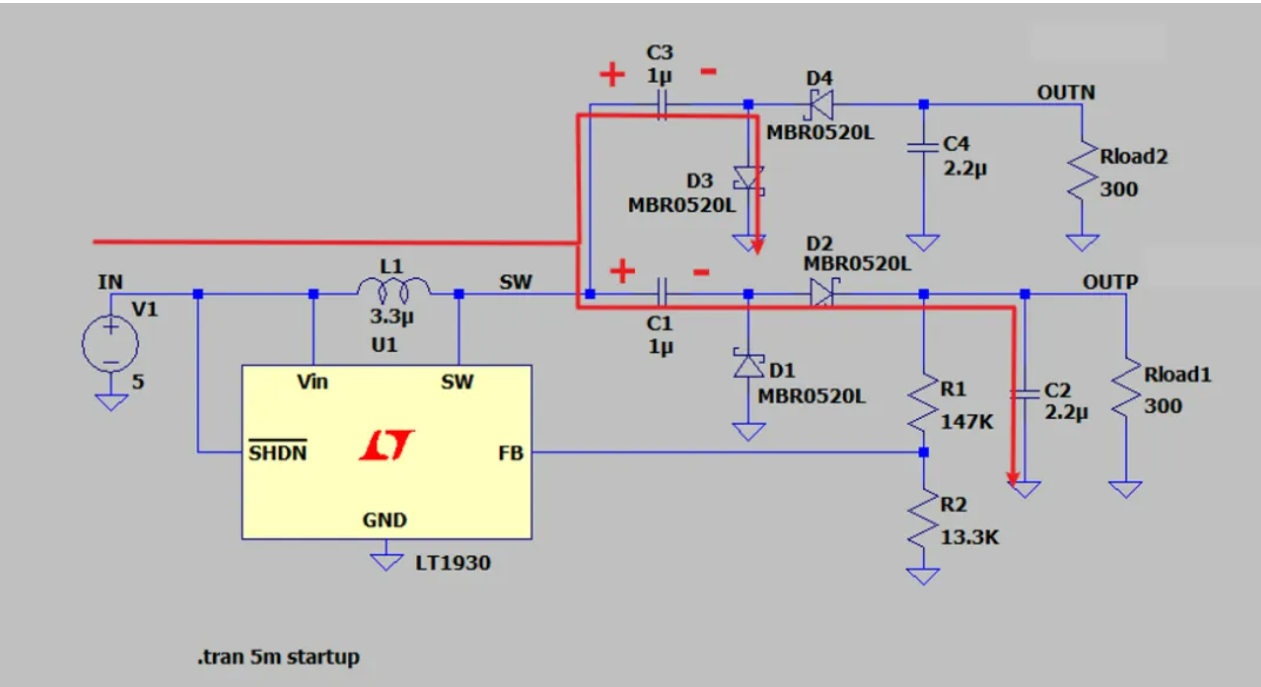
昨天看到了一个正负压电路, 来自LT1930的数据手册,是一个5V升压做±15V的电路。 这个电路设计的还是蛮巧妙的,因为他利用对称的电荷泵结构,然后从+15V那路取反馈,这样可以尽量的让-15V那路的输出更精确稳定。 电路图如下所示:

整个电路的思想就是电荷泵,利用电容两端电压不能突变的性质,产生15V输出和-15V输出,不过要注意的是,这种电荷泵的带载能力一般都比较有限,例如上图,他手册中给的负载电流最大可以70mA,是相对较弱的。
当芯片内部开关管Q1闭合时,芯片为电感L1充电,当芯片内部开关管Q1打开时,电感L1叠加VIN放电。SW点电压为方波波形。下图为LT1930的内部框图:

下图为仿真图和仿真的SW节点波形:


当内部开关管打开时,即 此时对应SW高电平部分,二极管D3和二极管D2导通,电感电压叠加输入电压VIN为电容C3和电容C1、电容C2充电 ,充电路径如下所示,此时特别注意电容C3和电容C1的两端电压差(左正右负)。通过仿真查看C3和电容C1两端的电压差,可以看到C3两端电压几乎是恒定16V(会用电流充电放电,实际上是波动的),C1两端的电压差恒定0.48V左右(和肖特基二极管以及负载相关)。



电容和二极管的电流波形如下图:


当内部开关管闭合时,即此时对应SW低电平部分,SW点电压几乎为0V(由于电容两端电压不能突变,所以电容右侧变为负值),二极管D1和二极管D4导通,电流路径如下所示,此时电容C3和电容C1放电(大概就叫他放电吧,因为可以看到此时的电容电流波形和二极管电流波形是对应的上的)。
又由于反馈是从正压输出那里取的,所以可以保证正压输出为15V,而负压和正压的电路是相互对称的,所以由此保证C4上端电压是一个较为精准的负压15V。

电容和二极管的电流 波形如下图 :


总结:那么您觉得这种对称性设计有必要吗?可不可以正压用boost,负压用电荷泵呢?如果改成下面的电路会有什么潜在风险呢?如果您对此有什么看法也欢迎评论区讨论。
#中秋月圆社区团圆##嘉立创PCB#


登录 或 注册 后才可以进行评论哦!
还没有评论,抢个沙发!