-----本文简介-----
主要内容包括:
如何进行LDO的PCB绘制?有哪些要点注意?
-----正文-----
一、PCB布板
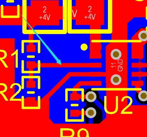
1. 最终布板如下:

2. 输入输出电容布局
输入电容靠近输入IN引脚放置,输出电容靠近输出OUT引脚放置,且电容按电流方向容值由大到小顺序摆放。

3. 尽量在输出电压经过滤波电容后再接反馈电阻

4. 反馈电阻
反馈电阻靠近IC放置,反馈引线尽量短且尽量远离其他引线。

5. 散热焊盘打孔到底层,利于散热

6. 多打地孔,有利于电源回流

7. 电流线宽度
设计电流600mA,我们按照800mA作为裕度,应该将线宽设置为30mil。
----总结----
总结:本文举例绘制了LDO的PCB,指出了一些注意事项。
觉得写的不错或者对你有帮助的话麻烦点个赞和在看,谢谢 #嘉立创PCB#
嘉立创PCB


登录 或 注册 后才可以进行评论哦!
还没有评论,抢个沙发!