这个二极有一只耳机不见了,所以拿来拆解,分享给各位道友。
首先是耳机部分,主控是杰理的蓝牙芯片,丝印为BP0N074。麦克风一个,陶瓷天线一个,电容按键一个,拆解图如下:


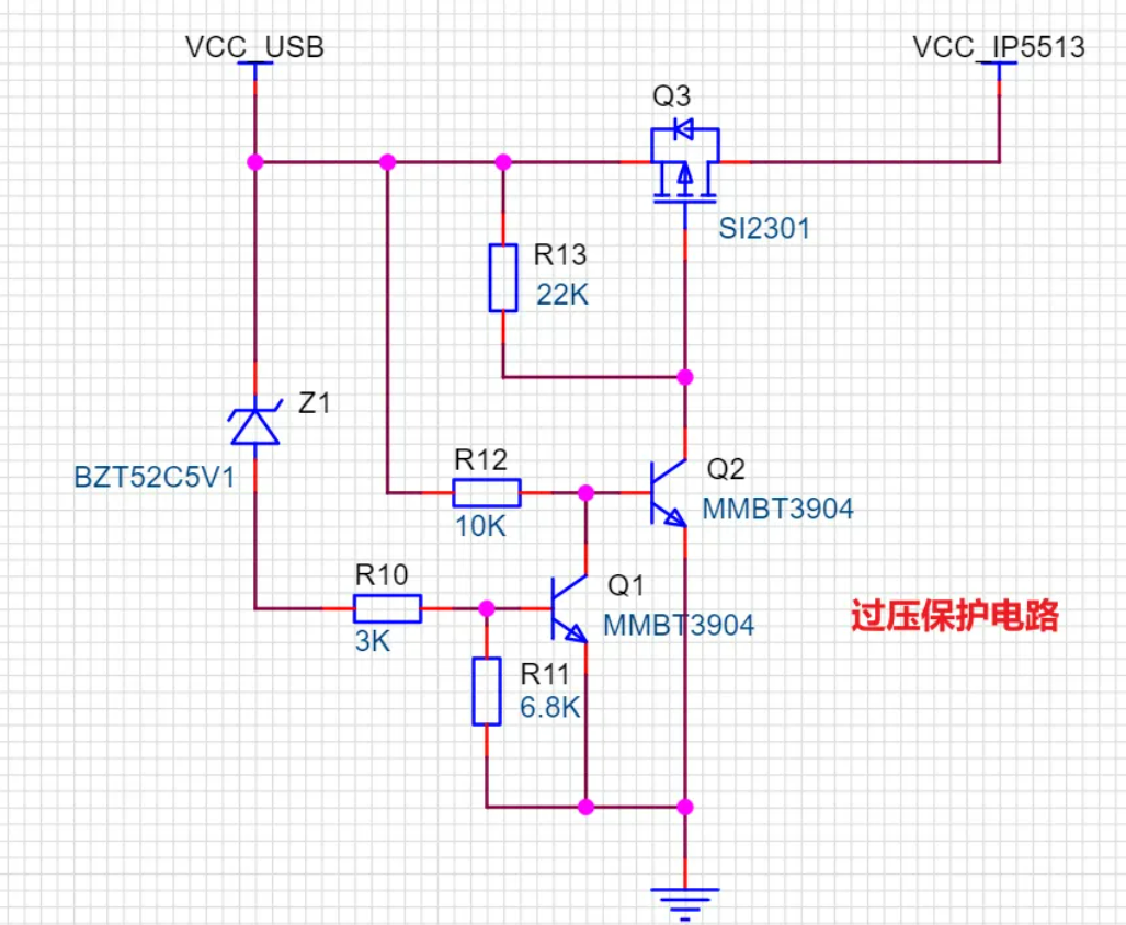
然后是耳机的充电仓,使用的是英集芯的IP5513充电芯片,一个霍尔芯片控制IP5513的使能脚。然后有一个MOS管和三极管组成的过压保护电路(实测过压保护点为5.7V左右),电路在后面。


从IP5513的数据手册中找到了霍尔芯片与IP5513的连接示例图(实测也是如此), 这部分电路实现的功能是只有当耳机仓的上盖合上时才开始给蓝牙耳机充电(耳机仓上盖有磁铁) :

过压保护电路原理: 正常充电时,Z1截止,Q1截止,Q2导通,Q3导通,VCC_USB给VCC_IP5513供电 ; 当VCC_USB过压时(实测5.8V左右),Z1击穿,Q1导通,Q1导通后会使Q2基极拉低,导致Q2截止,从而导致Q3截止,然后VCC_USB停止给IP5513供电 。原理图如下:

下图是BZT52C5V1的稳压特性曲线,已做黄色高亮标记,供各位朋友阅读参考:

那么你觉得这个过压电路设计的好吗?如果是你,你会不会这样设计呢?欢迎评论区留言讨论。#中秋月圆社区团圆##嘉立创PCB#


登录 或 注册 后才可以进行评论哦!
还没有评论,抢个沙发!