#嘉立创PCB#有时候感觉这电路真是借鉴着借鉴着就感觉天地大同了,这不是之前分析过的电路吗哈哈,看来之前分析的那个电路还是有实际用途的。
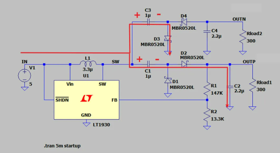
今天抄的电容笔上的电路就是之前分析过的一个电荷泵的正负压输出电路,最开始看到这个电路还是在ADI的LT1930的数据手册里,下图是LT1930手册里的截图:

今天借鉴的电路图实物如下所示,是蓝色框框内的电路:

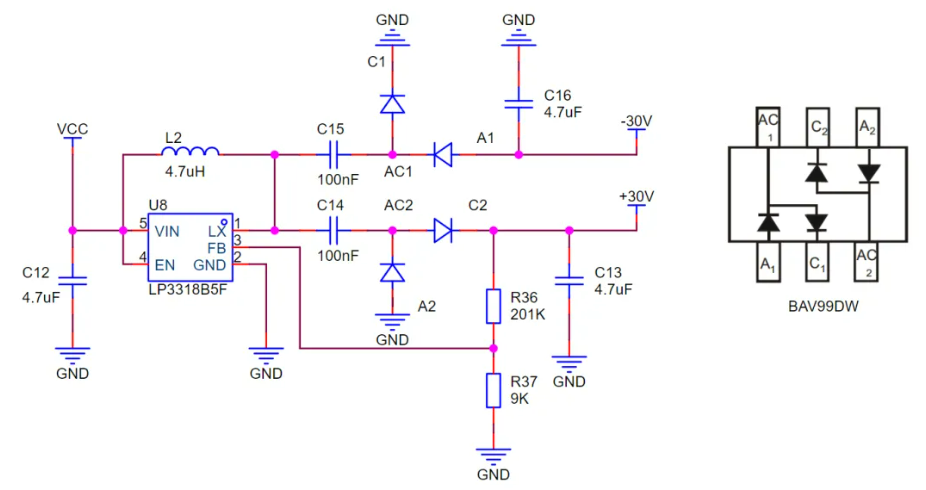
借鉴完得到的电路图如下所示,使用的电压芯片是微源半导体的LP3318,输入电压范围2.7~6V,最大输出电压36V。二极管使用了一颗合封的二极管BAV99DW,内部含有四颗肖特基二极管:

这个电路设计的还是蛮巧妙的,整个电路的思想就是电荷泵,利用电容两端电压不能突变的性质,产生+30V输出和-30V输出,并且他利用对称的电荷泵结构,然后从+30V那路取反馈,这样可以尽量的让-30V那路的输出更精确稳定。不过要注意的是,这种电荷泵的带载能力一般都比较有限。
由于电路是一样的,所以本文就以LT1930为仿真模型,间接学习电容笔上的这个电路。

当芯片内部开关管Q1闭合时,芯片为电感L1充电,当芯片内部开关管Q1打开时,电感L1叠加VIN放电。SW点电压为方波波形。 下图为LT1930的内部框图:

下图为仿真图和仿真的SW节点波形:


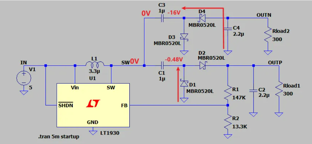
当内部开关管打开时,即 此时对应SW高电平部分,二极管D3和二极管D2导通,电感电压叠加输入电压VIN为电容C3和电容C1、电容C2充电 ,充电路径如下所示,此时特别注意电容C3和电容C1的两端电压差(左正右负)。通过仿真查看C3和电容C1两端的电压差,可以看到C3两端电压几乎是恒定16V(会用电流充电放电,实际上是波动的),C1两端的电压差恒定0.48V左右(和肖特基二极管以及负载相关)。




电容和二极管的电流波形如下图:


当内部开关管闭合时,即此时对应SW低电平部分,SW点电压几乎为0V(由于电容两端电压不能突变,所以电容右侧变为负值),二极管D1和二极管D4导通,电流路径如下所示,此时电容C3和电容C1放电(大概就叫他放电吧,因为可以看到此时的电容电流波形和二极管电流波形是对应的上的)。
又由于反馈是从正压输出那里取的,所以可以保证正压输出为15V,而负压和正压的电路是相互对称的,所以由此保证C4上端电压是一个较为精准的负压15V。

电容和二极管的电流波形如下 图 :


总结:这个电路挺有意思的,推荐给大家学习。不过暂时还不清楚为什么电容笔需要负压,等后续借鉴了再分享与各位朋友吧。(如果你知道也欢迎评论区留言讨论,谢谢!)


登录 或 注册 后才可以进行评论哦!
还没有评论,抢个沙发!