本期的讲的是 另一种形式的推挽电路 。实现功能为,当PWM为高电平时,VOUT输出电平为低电平,关断MOS管Q3;当PWM为低电平时,VOUT输出高电平,打开MOS管Q3。 电路图如下:

原理分析:
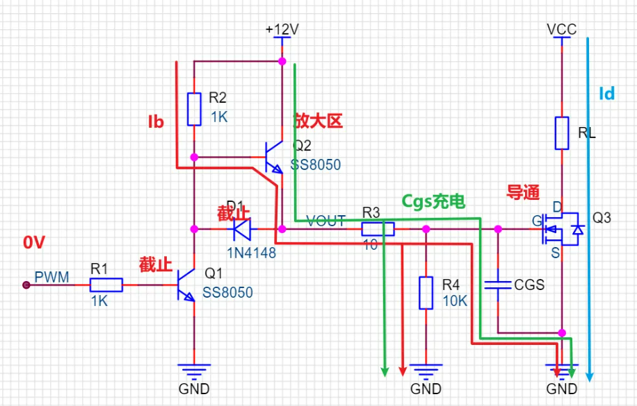
当PWM为高电平时,三极管Q2截止,三极管Q1导通,MOS管Cgs电容通过二极管D1,以及三极管Q1快速放电。由于三极管Q1的导通,VOUT的电压会很快降低为Vce+Vd,从而实现MOS管的Vgs电容快速放电。其中Vce为三极管的饱和压降,Vd为二极管D1的正向导通压降。电流路径为下图:

当PWM为低电平时,三极管Q1截止,三极管Q2导通,三极管Q2相当于一个射极跟随器,为MOS管的Cgs电容充电,当Cgs电压充电到11.3V左右时,电容Cgs充电结束。 电流路径如下图所示:

仿真电路如下,可以看到,这个仿真结果和分析结果保持一致。仿真为上图简化版:

那么 这种电路的好处就是可以用低压(比如5V)去控制高电压(比如12V) ,而不像常规推挽输出,如果按照常规推挽输出,5V控制12V,那么输出结果会是0.7~4.3V的方波,例如下图:
#嘉立创PCB#
嘉立创PCB


登录 或 注册 后才可以进行评论哦!
还没有评论,抢个沙发!