#嘉立创PCB#本电路截取自立创开源广场的作者<yinhaijun>的开源项目<三线制PT100变送器>,开源网址为:
https://oshwhub.com/yinhaijun/san-xian-zhi-pt100-bian-song-qi
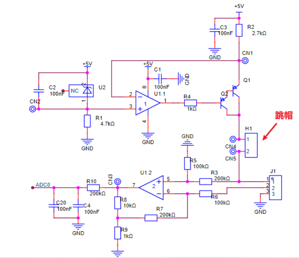
这个三线制PT100变送器测温电路主要由 恒流源电路和差动放大电路两部分组成 。 其中恒流源电路主要由电压基准芯片LM358-2.5和高精度运放KTA2333以及三极管Q1、Q2组成的 达林顿管 (为了 减小Ib )组成。 运放KTA2333的输入失调电压和失调电流都很小,价钱还很便宜,大概一两块钱 ,还是蛮不错的芯片:


测温部分的电路图原理图如下所示:

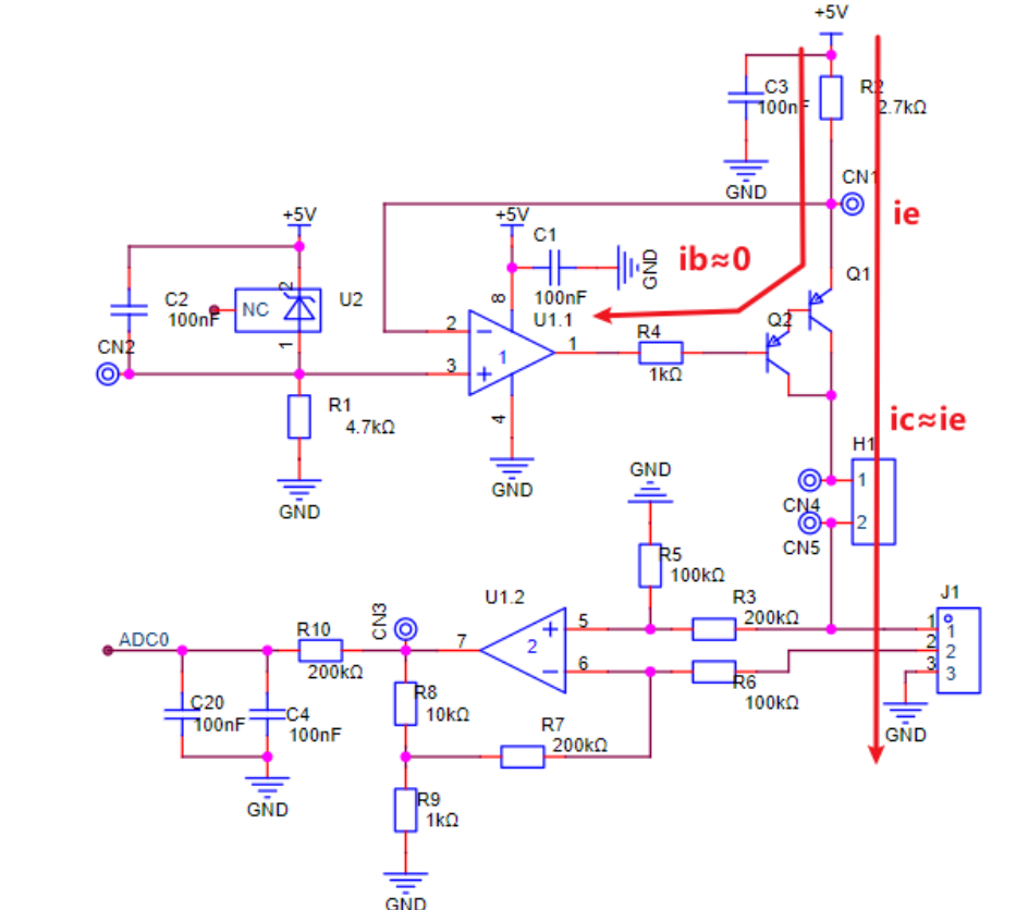
可以看到, 上半部分为一个恒流源电路 , R2为电流检测电阻(选取高精度低温漂) ,由于运放负反馈成立,所以R2两端的电压会等于U2基准源两端的电压Ud,并且 由于Q1和Q2均处于放大状态,所以ib会很小很小(ic/β/β) ,Ib基本忽略不计,所以说 流过 R2 的电流即为 Ie=Ud/R2=2.5V/2.7K≈0.926mA。最终PT100的激励电流为Ic=Ie-Ib≈Ie=0.926mA, 电流流向如下所示:

下方的放大器电路为了获得高增益选择了一个T型网络作为反馈,由于R8//R9阻值相对200KΩ和100KΩ来说很小(具体看戴维南等效),所以其输入输出传递函数如下(可以根据叠加定理去计算):

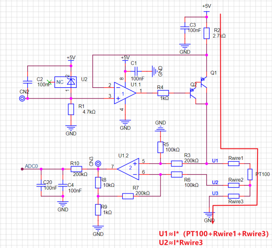
又公式由三线法抵消线阻而得RT = (U1-2U2)/I ,这个比较抽象,我画一下示意图,下图中Rwire1~3为接线的线阻,所以说:
U1≈I*(PT100+Rwire2+Rwire3)
U2≈I*Rwire3
由于理想状态下Rwire1~3是相等的(理想状态下接线长度,以及接触阻抗等均相同),所以说RT(PT100)两端的实际压降应该为U1-2*U2,即RT = (U1-2U2)/I。

实物接线图如下所示:

且由于激励电流为I = Ud / R2
所以最终RT关于Uo的公式为:
RT = Uo/11/I = (Uo * 2700)/ (11*2.5)
经运放 U1.2 差动放大后的信号经 R10,C4 进行低通滤波后送的 AD 转换器进行数字化测量,再根据测出的 RT 值查找PT100分度表并经插值运算即可得到温度值。
那么您觉得这个电路设计的怎么样?欢迎评论区留言讨论!#嘉立创PCB#


登录 或 注册 后才可以进行评论哦!
还没有评论,抢个沙发!