这部分内容算是鸽了很久了,因为我也不太清楚电容笔的实现原理,所以也不太好去分析电路实现的功能。
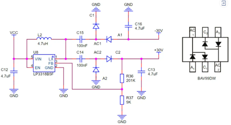
上次分析到电容笔控制板的电源部分是输出±30V给前面的三极管电路,本期就是将三极管部分与各位道友简单的分享一下,电源部分电路如下所示:

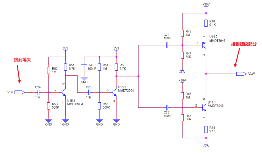
三极管模拟输出部分如下所示,看起来就是三极管组成的放大电路,可能是通过拾取笔尖的信号然后通过放大后再输出给螺纹部分的笔头。图中的R47和R45的阻值很奇怪,是50Ω(感觉有点小),这个阻值是拆下来后测量得到的,所以应该也不会有错:


总体看起来输出的是交流信号,不过由于不清楚电容笔的实现原理,所以本期也不太好去分析这块电路的作用。感兴趣的同好可以自行分析。
如果您对电容笔的电路及实现原理有所了解的话,欢迎评论区留言讨论。
#今天聊什么#
嘉立创PCB


登录 或 注册 后才可以进行评论哦!
还没有评论,抢个沙发!