这个电路相信很多朋友都见过,尤其是在一些需要简易LDO的时候,比如3842启动时瞬态的辅助电源,或者是其他情况下需要一个简易LDO,就会用三极管和Zener或者是三极管和TL431搭建一个简易的LDO。那么本期就针对这个电路进行仿真以及分析。
在分析之前,先抛出问题,稳压管导通时,输出电压Vout为Vz-Vbe,那么如果稳压管不导通,输出电压是多少?

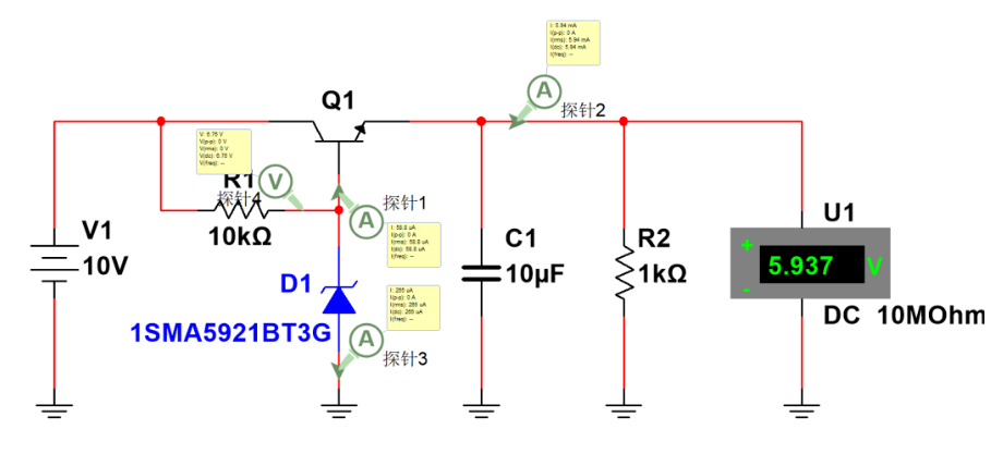
答案是,会和负载相关,如果负载很小,也就是Ie很小,从而ib很小,又由于Vin-Ib*R1-Vbe(负载很小的情况下)。Ib比较小,所以输出基本等于Vin-Vbe,仿真如下图:

其实不管稳压管是否处于击穿状态,这个电路都是一个射极跟随器电路(发射极有负载),电阻R1为三极管Q1提供基极电流Ib,三极管处于放大状态,输出电流为Ie。可以看下图的电流关系(仿真中三极管的β为100倍)。

再看稳压管击穿状态也是如此。此时基极电流Ib最大为[(Vin-Vz)/R1]-Iz,对应负载电流最大为Ib*(β+1),所以说这个也就说明,一定要考虑好β环境温度降额,包括稳压管的Iz电流等参数。例如下图中,过大的负载和过大的基极电阻R1有可能导致稳压管从击穿状态变为非击穿状态,那么就都会导致输出电流达不到预期电压(6V):

在上述仿真中,如果想要达到预期电压,减小负载或者减小Rb电阻(增大Ib)都是可以实现的。例如下图中减小Rb电阻,就可以满足稳压电流Iz以及驱动电流Ib:
#嘉立创PCB#


登录 或 注册 后才可以进行评论哦!
还没有评论,抢个沙发!