嘉立创PCB
PCB、FPC制造服务
嘉立创SMT
一站式PCBA服务平台
嘉立创激光钢网治具
激光钢网&治具制造
立创商城
一站式元器件采购自营商城
嘉立创FA
机械/电气零部件一站式商城
嘉立创3D打印
树脂、尼龙、金属3D打印服务
嘉立创CNC机械智造
机加件一件起订,3天交货
嘉立创EDA
国产PCB设计工具
嘉立创CAM
国产线路板CAM软件
Forface 3D
SaaS化3D技术服务平台
硬创社
好玩的硬件交流社区
供应商合作
一站式阳光采购平台
梁山派示波器-模拟地铺设的相关问题
置顶
精
活动
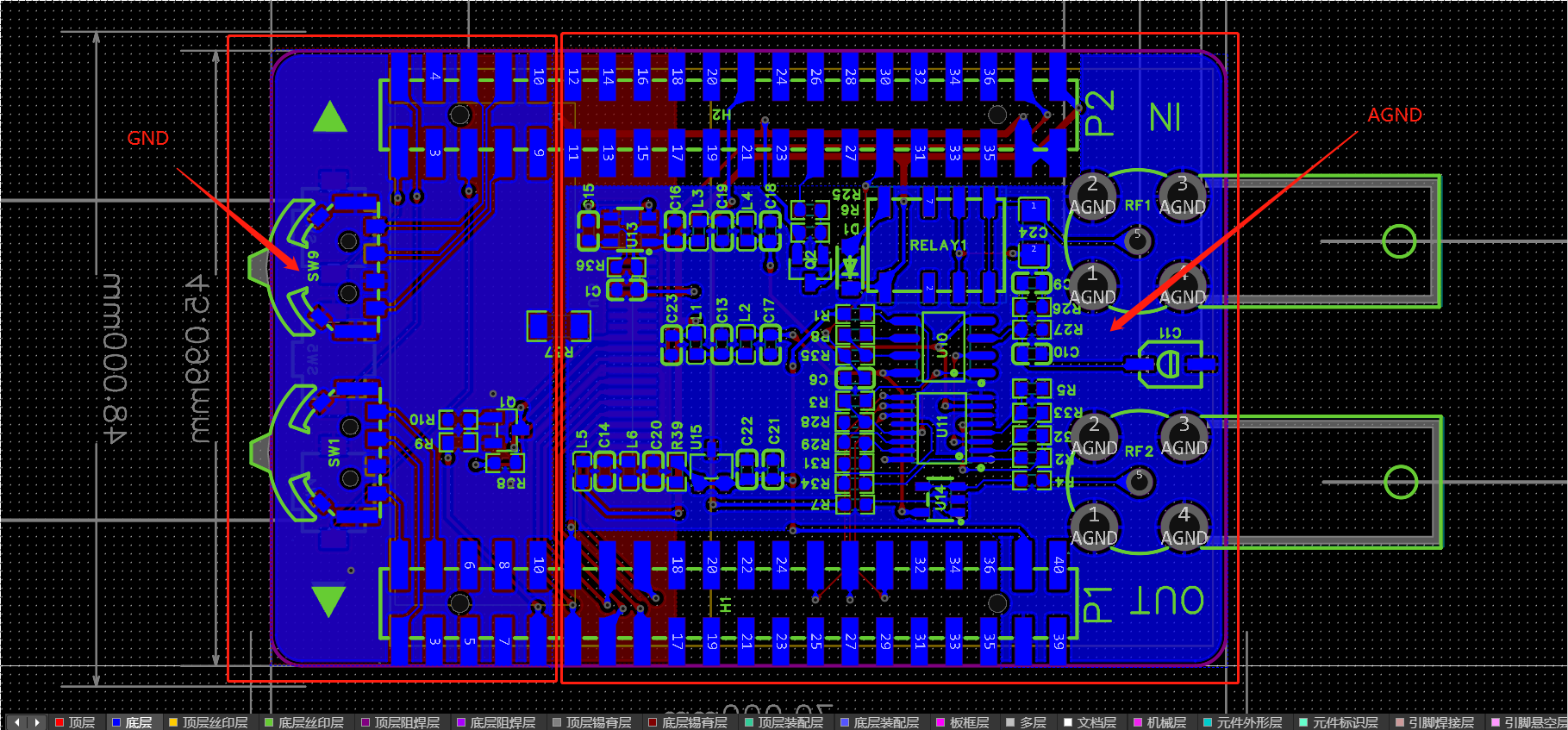
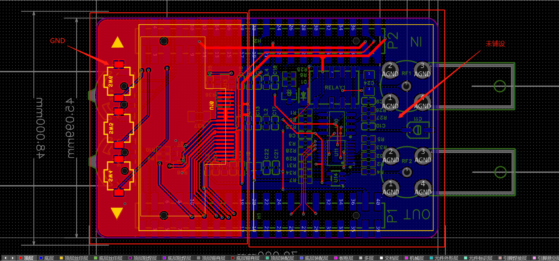
最近在学习梁山派示波器项目,有一些问题不是很明白。
在示例项目的PCB设计的数字地和模拟地的部分,数字地的部分我能够理解,但在模拟地当中,我发现它只有底层铺设了模拟地,为什么在顶层没有进行模拟地的铺设?
我也观察到了在底层的模拟地中,无需过孔就可以将所有的所有的模拟地引脚连接起来,但是如果对顶层也进行模拟地铺设,对于信号和散热不是会带来的一定的好处吗?还是说这样带来的收益要小于打过孔带来损害吗?
登录 或 注册 后才可以进行评论哦!
还没有评论,抢个沙发!
登录 或 注册 后才可以进行评论哦!
还没有评论,抢个沙发!