这个是朋友最近遇到的问题,还是蛮有意思的一个遭遇,可能大家以后也会遇到,希望大家一起学习一下。
问题描述: 当VIN大于3.75V时,REF3025这个基准源芯片输出电压会到2.7V,而不是输出2.5V,这是怎么回事?
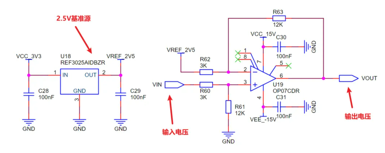
原理图如下所示:
下图中输出公式为:VOUT=4*(VIN-2.5)。

问题原因: 基准源不能灌入电流。
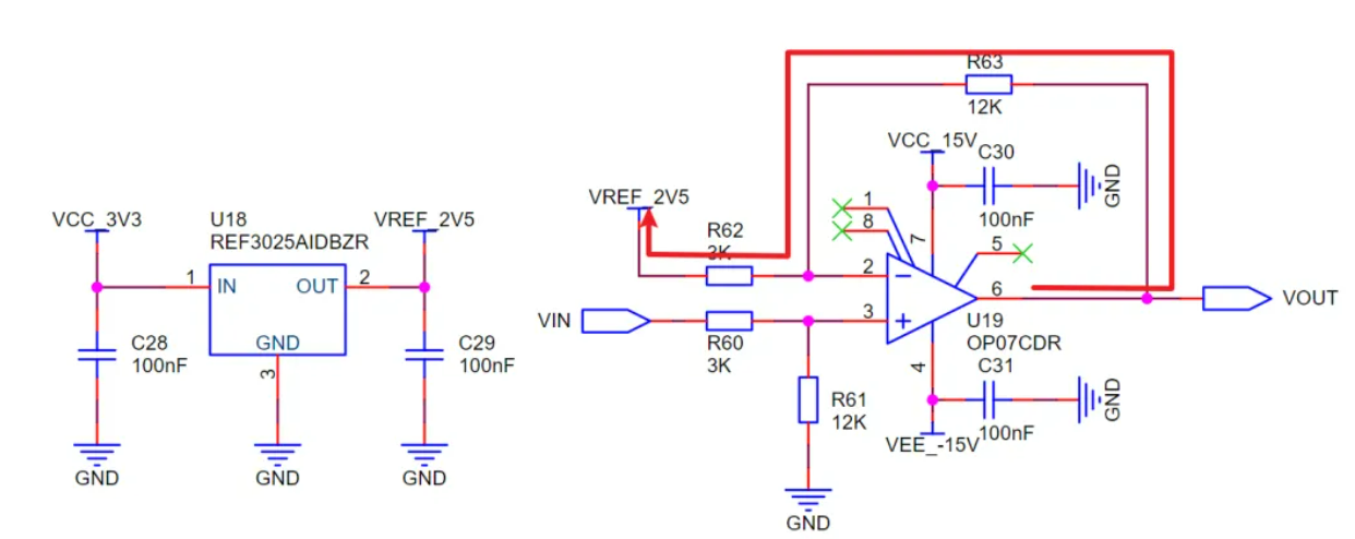
原因分析: 由于虚短存在,所以当运放输入电压超过3.125V时(并不是到3.7V才会出现问题),反相输入端电压就会开始大于2.5V,由于虚断的存在,必然会像REF3025灌电流。此时的电流路径如下所示:

而由于REF3025不支持灌电流,所以说当输入电压VIN大于3.125V时会导致REF3025的输出不能维持为2.5V,而是被拉高了。在TI官网论坛上也看到有人遇到了相同的问题,不过那个人是使用REF3025为仪表放大器INA828提供基准源(和朋友遇到的问题根因是一样的)。

可以看到下图 是INA828的内部框图,如果使用REF3025也是可能会产生这样的问 题:

这个问题和基准源的内部结构是密切相关的,这个就像NPN射极输出类的LDO是一样的,不 能接收灌电流。例如下图(截取自《你好,放大器》):

解决方案:
1.更改放大倍数,保证没有电流灌入REF3025。
2.更换其他的基准源,例如:REF3125或者REF3325。这两种基准源支持灌入电流。
3.REF3025输出后增加电压跟随器输出2.5V基准源,电压跟随器可以支持灌电流。#嘉立创PCB##畅聊专区##嘉立创#


登录 或 注册 后才可以进行评论哦!
还没有评论,抢个沙发!