- 限幅钳位(io保护):
如下图,左边的保护二极管会将io的最大输入电压钳位到VDD+Vd(二极管正向导通电压),最小电压为钳位到VSS-Vd;这样如果有过压输入,可以一定程度内保护io口(对于输出io保护一样适用)。有些芯片内部(例如OP27)也会有集成保护二极管,原理也是利用了二极管的钳位功能。

- 防反接
有时电源反接,会烧毁电路板;而利用二极管的单向导通性可以做到防反接。不过要注意的是二极管上会有一些压降,导致一些额外的功耗(P=I*Vd)。一般用肖特基二极管(压降低)做防反接,或者用MOS管也可以做防反接。

- 整流
如下图,半波整流,全波整流,交流转直流。

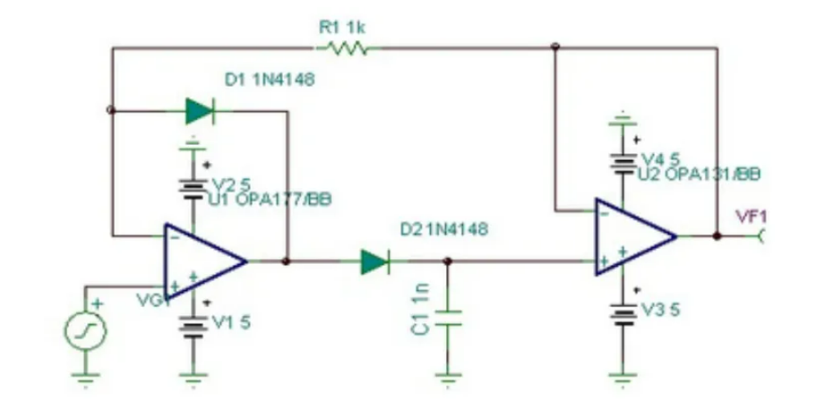
- 峰值检测
如下图,D2和C1组成峰值检测电路,主要利用二极管的单向导通性。

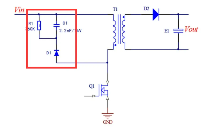
- 吸收
RCD钳位电路当中,选择合适的电阻电容对于能量吸收以及输出效率和芯片发热起着关键的作用,有些开关电源是不需要RCD等其他吸收电路的,具体电路具体分析,去掉之后芯片内置MOS管可能会容易损坏,因此,一般都要增加吸收电路。

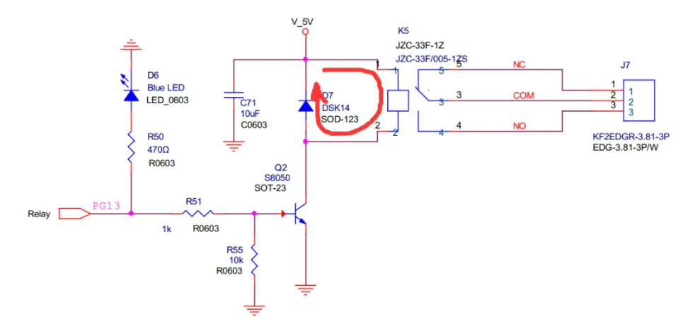
- 续流
以BUCK电路为例,当Q管截止时,D二极管将为电感L提供续流回路,电感L继续为电容C和负载R供电。同理继电器驱动电路也是如此,一般感性负载驱动电路都会用到续流二极管,以防止感性负载产生的反电动势损坏电路,例如继电器,电机,喇叭等等。


- 放电
如下图所示,RL为等效负载, 二极管的存在可以让RC复位电路中的电容通过二极管快速放电,从而 保证复位电路的稳定可靠性。如果没有二极管的话,那么C放电路径就变成右图,通过R53和等效负载电阻RL 放电,以及通过单片机内部到地放电 ,速度会很慢。MCU在快速断电上电的情况下,可能会复位异常。

- 逻辑门
以下图为例,下图是一个二极管组成的与门,当所有的电源输出正常之后(所有的Power_good输出为高电平),此时MOS管的G极(栅极)才为高电平,MOS管导通,LED状态指示灯亮;如果有任意一个PG为低电平,则G极还会被二极管钳位到Vd(二极管导通电压),MOS管无法导通,LED状态指示灯灭。

- 隔离
当有多个输入端口同时供电时,可以用二极管做隔离,比如下图如果DC插口(J1)和usb接口同时插入时,二极管可以防止DC插口的电(5-28V)灌入usb接口损坏usb接口。

#嘉立创PCB##畅聊专区#


登录 或 注册 后才可以进行评论哦!
还没有评论,抢个沙发!