在工作中难免会遇到信号切换的问题,那么模拟开关便可以很好的解决信号切换或者量程切换或者时分复用等问题; 模拟开关的工作原理是通过控制电路中的电流或电压来控制电路的开关,当电流或电压达到一定的阈值时,模拟开关就会打开或关闭。
模拟开关重要的参数:
- 工作电压:即模拟开关的供电电压
- 导通电阻:模拟开关导通后会有导通电阻(和内部工艺有关,欧姆或者几十上百欧姆不等),设计时需要考虑。
- 漏电流:模拟开关关断时会有漏电流,并不是完全关闭,在做一些例如采样保持器时需要评估漏电流对电路产生的影响。
- 开关速度:例如做信号切换时,开关速度是否满足传输信号的频率。
以CD4052为例介绍一下模拟开关的管脚,以及真值表(大多数模拟开关定义都差不多)。CD4052是一款带有公共使能输入控制位的2路四选一模拟开关电路。每一个多路选择开关都有四个独立的输入/输出(Y0到Y3)、一个公共的输入/输出端(Z)和选择输入端(A),那么接下来介绍一下大致的管脚定义:

那么介绍完引脚说明,在看真值表就一目了然了,例如当使能端接到低电平时,如果A0和A1都是低电平,那么Y0A和ZA导通且Y0B和ZB导通:

那么模拟开关可以怎么应用呢?
- 采样保持&复位电路:
下图是把采样与保持以及复位电路通过OP放大器与IC模拟开关进行总结的一个示例。预先将S2与S3设为导通,如果S4断开,S1为导通,就取样。若将S2和S3设为断开,CT就保持之前采样的电压(此时要考虑模拟开关的漏电流)。将S2与S3设为导通,如果S4导通,就复位(运放输出跟随同相输入端输出0,给电容保持放电,复位电容)。

- 运放增益调节:
虽然也有压控增益放大器,但是它还是太贵了。那么如果例如电压表或者什么需要调整量程的时候,需要调节运算放大器增益的时候,就可以使用单片机的管脚控制模拟开关来调节运算放大器的增益。如图所示,当S1导通时,增益为1M/10k等于100倍;当S2导通时倍数就为20倍,便可以实现增益调节。

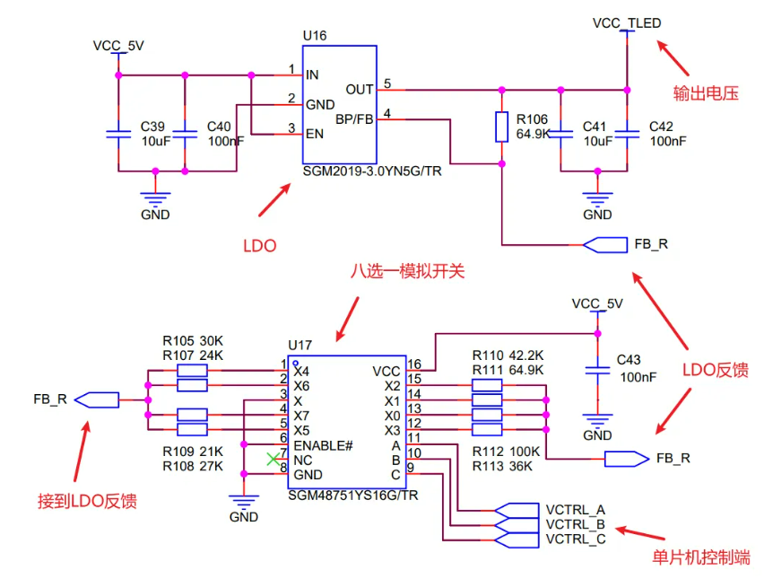
- 调整输出电压:
以此类推,便可以通过控制VCTRLA,VCTRLB,VCTRLC为000~111这8种状态,来让LDO输出8种不同的电压值.#嘉立创PCB##PCB有什么好玩的##畅聊专区#

其余的就不做举例了,相信你心中已经想到了应用方法,是不是感觉模拟开关很好用呢?


登录 或 注册 后才可以进行评论哦!
还没有评论,抢个沙发!