Sora才问世半年不到,在北京时间5月14日凌晨,OpenAI又发布了重量级王炸,GPT-4o。
GPT-4o是个女娃,一问世就能理解人类情感,会察言观色,知道你的情绪,会讲故事。GPT-4o这种情感进化能力,瞬间就让国内的 AI 自媒体集体高潮。
关于GPT-4o的进化细节,公众号和网络上已经不少文章,这里就不再重复描述。
这就意味着,在不久的将来,AI 机器人也能为人类提供重要的情绪价值,。。。emm,无限遐想。
OpenaAI也为免费的 GPT 用户提供了 GPT-4o的试用资格,打开ChatGPT官网就可以获得。

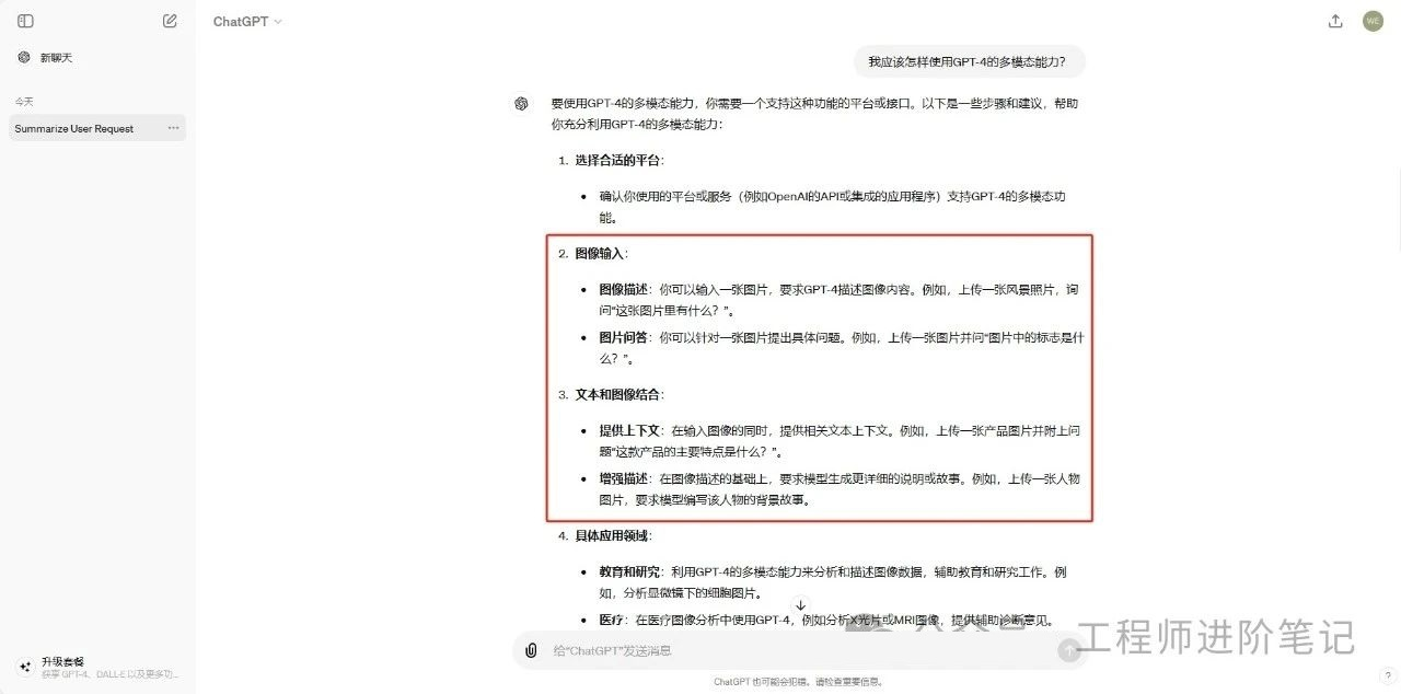
可以在 ChatGPT 的聊天对话窗口切换模型,也可以直接询问 ChatGPT 当前使用的模型是什么,初步体验了一下,答案的生成速度以及内容质量,都比 GPT3.5 有不少的提升。


我上传了一张国产开发板图片给 GPT-4o,它马上就可以把开发板的基本信息分析出来,还可以针对该板子的分析信息继续提问。

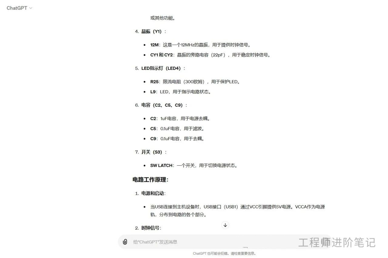
然后,我又扔给它一张原理图,基本的信息它也可以帮我分析出来。


不过可惜的是,目前 GPT-4o 对于免费用户来说,只是试用阶段,每天只能试用体验一小会,但隔天会重置,也就是等第二天又能重新试用。


在国内做得不错的生成式大模型,目前就要数是月之暗面的 Kimi.ai 了,对于 GPT-4o 的全民免费,你期待吗?
#嘉立创PCB##PCB有什么好玩的##DIY设计#


登录 或 注册 后才可以进行评论哦!
还没有评论,抢个沙发!