产品描述
MT2492是一个完全集成的,高效的2A同步整流降压转换器。MT2492在一个较宽的输出电流负载范围内高效工作。该设备提供了两种操作模式,PWM控制和PFM模式切换控制,这允许在更广泛的负载范围内实现高效率。MT2492需要最少数量的现成的标准外部组件,并可在一个6针SOT23 ROHS兼容包。
产品特点
高效率:高达96%的,600 KHz频率操作,2A输出电流
不需要肖特基二极管,需要4.5V到16V的输入电压范围
0.6V参考,斜率补偿电流模式控制为优秀的线和负载瞬态响应
集成内部补偿,稳定与低ESR陶瓷输出电容器
过电流保护与弯杯模式,热关机,涌电流限制和软启动
可在SOT23-6包,-40°C到+85°C温度范围
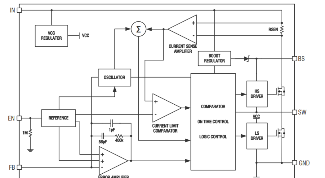
MT2492是一个电流模式降压DC/DC转换器,提供了优秀的瞬态响应,没有额外的外部补偿组件。该设备包含一个内部、低电阻、高电压功率的MOSFET,并在高600K的工作频率下工作,以确保一个紧凑、高效的设计和优良的交流和直流性能。

当电感器电流峰值超过设定的电流极限阈值时,MT2492的循环超过电流极限。同时,输出电压开始下降,直到FB低于低电压(UV)阈值,通常比参考值低30%。一旦UV被触发,MT2492进入打嗝模式,定期重新启动部件。当输出对地死地短路时,这种保护模式特别有用。大大降低了平均短路电流,以缓解热问题和保护调节器。一旦过电流状态被消除,MT2492就会退出打嗝模式
#嘉立创PCB#

登录 或 注册 后才可以进行评论哦!
还没有评论,抢个沙发!