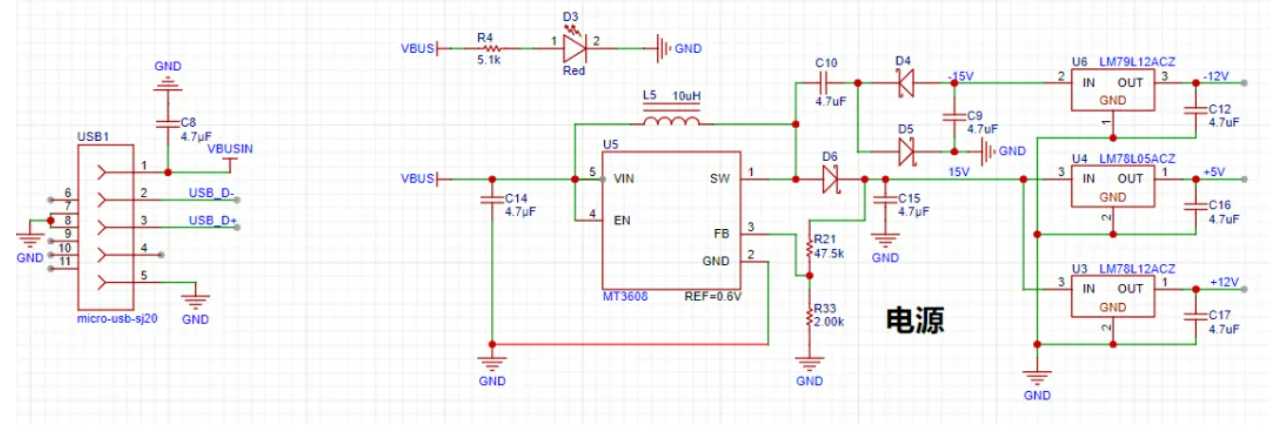
来自立创开源硬件平台的一个简易示波器的电源电路,用于给运算放大器供电,感兴趣的道友也可以开源平台看这个工程。

大概就是利用了电容两端电压不能突变的原理 ,MT3608是一个升压芯片,VBUS是USB处取的5V,然后通过MT3608升压到15V,并且额外通过二极管和电容,产生一个负压,然后过79L12(负压LDO芯片,注意不是78L12),稳压到-12V给运算放大器使用。

关于这个负压部分,我们单独画出来,如下面的仿真图,看着清晰,仿真采用了一个 信号发生器来模拟MT3608的SW管脚的开关波形 , 在开关波形处于高电平时,电容C1通过二极管D1到GND充电 ,近似电容左边电压为10V(10V是函数发生器随便设的),右边0V(忽略二极管压降,仿真可以看到有二极管压降)。

然后开关波形处于低电平时,由于电容两端的电压不能突变,此时电容C1的左边电压为0V,而C1电容若想维持两端电压为10V的话,那么右边电压只能变为-10V,然后电容C2通过黑色路径充电,从而实现产生负压。
产生负压后可以加稳压管,或者加负压LDO去稳压都可以,需要注意这个电荷泵产生负压的带载能力有限,只适合小电流的应用场景(比如运算放大器的负电源供电)。
这个电路的负压也算是比较经典,因为在一些液晶驱动或者墨水屏驱动电路中也能看到这种负压电路的身影。下图截自LCD驱动电路,和墨水屏驱动电路。这两个电路就不做解释了,相信您已经理解了这个电荷泵的原理。第一张图的升压部分和负压部分异曲同工,相信您也看得懂了。

#嘉立创PCB##DIY设计##嘉立创#


登录 或 注册 后才可以进行评论哦!
还没有评论,抢个沙发!