前两天朋友给我寄了两个他设计的USB转485/422转换器,制作的初衷也很简单,就是消耗一下他手头的物料,设计的关键就是电子丐帮,面向库存设计,探索低成本!在这里先感谢朋友设计的转换器。

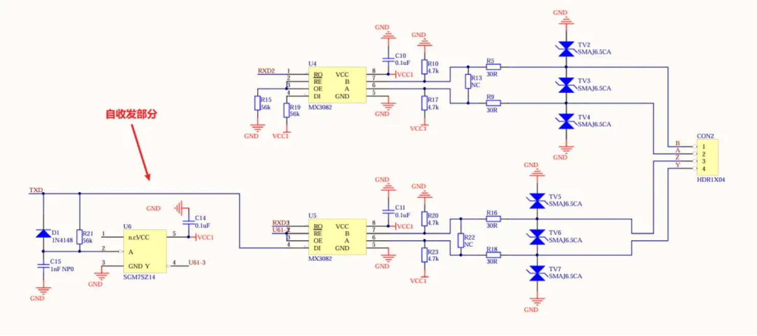
拆开,可以看到设计大致如下所示,有两颗MX3082作为485/422的收发芯片,USB转串口使用了一颗CH340G。

背面则是485/422和USB的防护器件。采用的是SMAJ6.5CA和USBLC6-2SC6。

主要的自收发部分和RS485/422部分的电路如下所示,两个485的芯片的RO使用与门与到了一起,这样就实现了RS422与485的兼容:


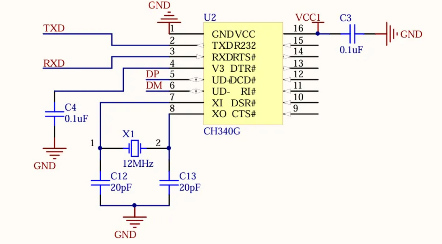
串口使用CH340G,这个芯片需要外置晶振。

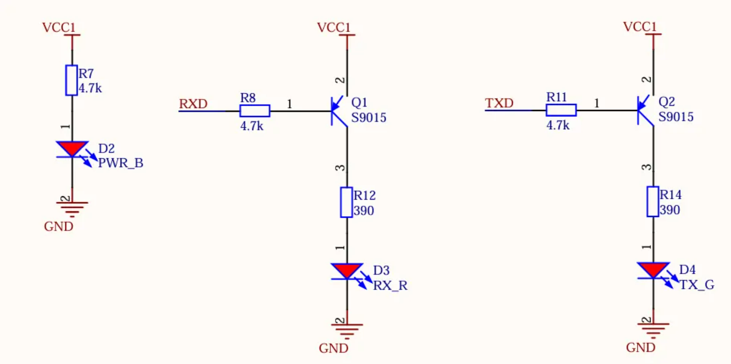
指示灯部分电路如下所示,使用三极管间接控制LED灯。

与门部分,也可以使用肖特基做,群友给我寄了两个版本的转换器,其中的一个使用的是肖特基搭建的双输入与门,也是为了消耗自己手头肖特基二极管的库存,也是蛮巧妙的。 当 RX 3和RX2其中有一个为0时,RXD输出为d低电平。 原理图如下所示:


设计成本简单估算一下,大概十块钱以内:
公版外壳1.4
ch340g 1.9
mx487 0.8x2
两个逻辑门 0.3x2
5.08 4pin 2.07
这个塑料外壳挺好的,挺适合这种转换器之类的小设计。#嘉立创18周年庆,赢金豆兑壕礼##畅聊专区##嘉立创PCB##DIY设计#


登录 或 注册 后才可以进行评论哦!
还没有评论,抢个沙发!