俗话说的好“电路和我有一个能跑就行,电路不跑我就跑”。今天这期带来的是小徒弟的一个硬件bug。不过多阐述,一起看看:
问题描述:
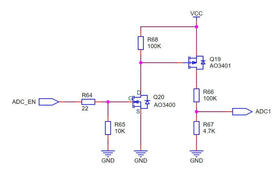
产品电池采样电路样机概率有40uA额外的漏电流,五台样机有一台出现这种异常现象。问题定位到PMOS上,更换PMOS有用。电路原理图如下:

原理图分析:
当ADC_EN为高电平时,NMOS管Q20导通,PMOS管Q19导通,ADC1采集得到VIN的电压(ADC1≈VCC*4.7K/104.7K)。当ADC_EN为低电平时,NMOS和PMOS均为关断状态,此时在R66和R67上不会有漏电流(低功耗必备电路)。

从原理图分析是没什么问题,但是实际异常就是在Q19截止的时候,仍然会有40uA的漏电流。
原因分析:
后经过仔细与群友核对VIN电压后,发现VIN对应的电池电压,电池是12V的电池,即电池充满电后的电压会更高(大于12V)。
而这个原理图是从4.2V的锂电池采集电路里拷贝过来的。。。
当NMOS导通后,PMOS两端的VGS电压几乎等同为VIN(大于12V),而采用的PMOS为AO3401,其VGS耐压绝对最大值也就是±12V。加上之前描述更换PMOS后问题会得到解决,所以怀疑是PMOS的VGS过压导致PMOS内伤,可能就产生了额外的漏电流。

解决方案:
- 电阻分压后控制PMOS,更改后电路图大致如下:

2. 更换VGS耐压更高的PMOS,例如AO3407。

3. 提桶跑路。

总结:
要额外注意MOS管的VGS耐压和VDS耐压。
#嘉立创18周年庆,赢金豆兑壕礼##畅聊专区##嘉立创PCB#


登录 或 注册 后才可以进行评论哦!
还没有评论,抢个沙发!