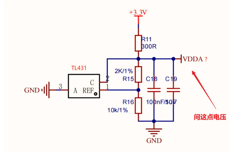
这一篇文章源于朋友的询问,问我一个关于431的问题,说这个原理图是传感器厂家给的Demo原理图,询问如下图所示的431输出电压是多少,电路图如下:

然后我就回答了,这个电压大概是3V左右,公式是:
VDDA≈ vref*(1+2k/10k)≈2.495*1.2≈3V(Iref很小,所以忽略了)
当然这个公式也可以在431的手册中找的到,很显然我的朋友没有看手册:

另外,由于我看原理图中431的输出电容C18和C19的容值有点不太好,所以我让朋友格外注意一下TL431的输出电容的选择问题,因为TL431的输出电容容值 这个参数也很重要, 如果选取不对,那么很可能会导致431震荡 ,我没有实际遇到过,我不确定这个是不是会必现,但是可以肯定的是, 如果不合适选取电容,那么是会概率出现431环路震荡,输出电压波动的情况。(这个不同厂家的曲线图也不一样,要根据具体手册来看)。

这个的看图方法为,先看Vka,比如Vka为Vref,那么就看A曲线,然后在根据电路的电流Ika情况,选择纵轴。比如10mA,那么就读取其10mA对应的X轴的容值,两边为稳定区,中间为非稳定区(不要选择这个区间内电容容值)。例如上图,就可以读出来,如果选输出电容,那么选择要么比10nF小,要么比4.5uF大,不要选择10nF~4.5uF之间的容值。
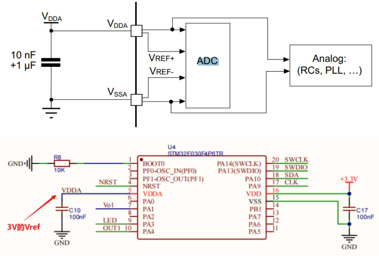
然后朋友又问了我一个问题,说VDDA为什么不用LDO供电?我就说可能是作为基准源来用吧。所以我就又问了下这个VDDA是不是接到了MCU的ADC基准那边。

然后 正如所料,朋友发了一下VDDA是接到了STM32F030F4P6TR的VDDA管脚,而这个管脚也正是为ADC外设供电并且是作为ADC的Vref的 。

然后我又仔细看了一下 STM32F030F4P6TR的手册,因为我知道STM32的一些芯片对于VDDA和VDD的供电多少都有点不太一样,然后发现戏剧性的一句话,这句话说STM32F030F4系列的VDDA的电压必须大于等于VDD,并且要先比VDD上电。也就是说 如果VDD供电为3.3V,VDDA供电是3V是不合适的 ,也就是这个厂家给的东西并不能完全信:

总结:
对于国产某些小厂家给的原理图要格外仔细检查,不可全信,不能盲目CVCV,因为可能他们的原理图是没有经过批量量产验证的,仅仅只是个Demo而已。可能一个两个,五个十个没有问题,量产上千上万个可能问题就会显现出来!做硬件还是要记住,仔细阅读规格书!至少要把每个Pin脚的功能、外围电阻电容配置搞对,看好电气特性表。#嘉立创PCB##嘉立创18周年庆,赢金豆兑壕礼##DIY设计##畅聊专区#


登录 或 注册 后才可以进行评论哦!
还没有评论,抢个沙发!