最近论坛坛友讨论如何用buck改buck-boost拓扑输出负压,于是我也做了一块小板,并也验证成功了,可以正常输出3.3V和-3.3V。只需要VCC和GND两根线供电就可以了,原理图如下,供各位同好参考:
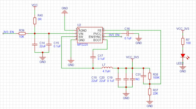
正压3.3V输出部分如下:

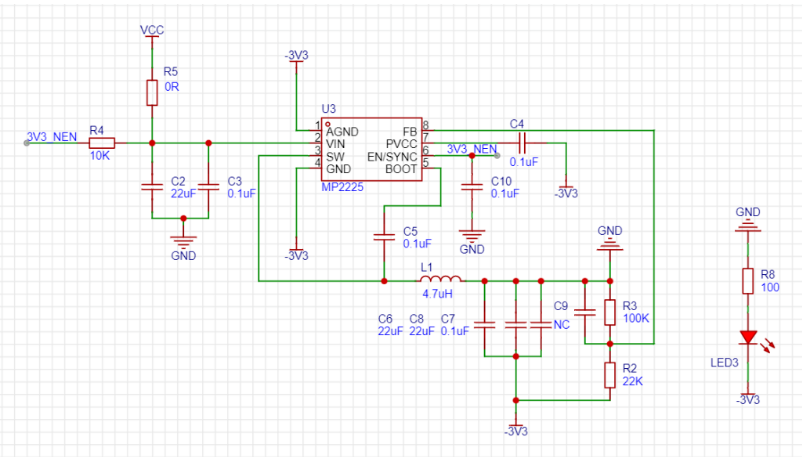
负压-3.3V输出部分和正压基本相同,只需要稍作改动,如下所示:

总体来说还是很顺利的,周五嘉立创,昨天周二就拿到了验证板,加上手头有的一些物料,之前剩余的MP2225和一些阻容电感,很快就焊好了,也是很顺利,焊完上电也没有冒烟。
然后注意就是,如果Buck改buck-boost拓扑输出负压的话,输入电容要接到GND,尽量不要接到负压输出。这个之前的推文里有所提及。

然后还有一点就是电压输入范围会相应发生变化,例如MP2225的最大输入电压为18V,但是改为buck-boost拓扑后最大输入电压只能为18-3.3=14.7V。这一点要额外注意。下图是之前文档里截取的。

然后,不推荐用这种buck-boost拓扑输出负压来给运算放大器供电负压,因为这种开关电源的纹波一般是比较大的,而且纹波的频率相对也是比较高的,有的运算放大器的PSRR比较弱的话,可能会对运算放大器的输出端造成影响。
最后,个人并不是很推荐这种Buck改buck-boost拓扑,因为这样改了之后感觉很多参数会不太清楚,就像最大输出电流是多少呢?欠压保护点是多少呢?感觉是会发生一些改变,就像TI文档里写的一样,Buck改Buck-boost后的最大输出电流会减少,输出能力不会和Buck一样。

建议还是使用 专门的Buck-boost拓扑的芯片 ,这些输出电流等参数更加明朗一些。 如 TPS63710 、 LMR70503 等,或者也可以用电荷泵芯片,像之前提到的圣邦微的 SGM320 等也可以输出负压。#嘉立创18周年庆,赢金豆兑壕礼##DIY设计##嘉立创PCB#


登录 或 注册 后才可以进行评论哦!
还没有评论,抢个沙发!