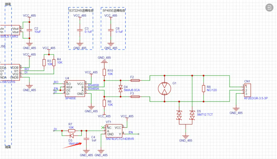
今天我对USB转RS485转换器做测试的时候突然醒悟了那个电容的作用,因为这个自动收发算是两线制的RS485,即不需要单独的管脚做方向控制,而是 利用了DI和反相器做方向控制 。

这种设计相比不带电容,而是直接用反相器控制的好很多,因为 如果直接接反相器(有的用三极管),那么这个电路在DI等于1时,A和B都为高阻态,那么这个电路的驱动能力就完全由上下拉电阻的大小去决定,在线缆长的时候(下图为300米测试)就无法输出驱动的高电平 ,大致如下图:

而有这个电容的存在,就可以在DI由低电平到高电平跳变的时候(串口的起始位为低电平),给电容充电到反相器的输入阈值判断为高电平之前,让RS485芯片处于发送状态。从而可以让芯片的管脚输出A高电平,B低电平(而不是靠上下拉电阻,这很重要)。
然后电容充电到反相器的高电平判断阈值后,反相器才输出低电平使能接收,然后A和B均为高阻,然后这时的A和B的电平就完全靠上下拉电阻去决定了(由于之前芯片已经输出了A高B低,所以此时就算这个上下拉电阻驱动能力弱也没关系)。
然后我在b站也看到了用三极管加电容的版本,如下图:

然后我对RC的大小又稍作了研究,总体而言,这个RC是不宜太大,也不宜太小的。如果RC太小,可能电容很快就充电到了反相器的高电平判断阈值(将485芯片切换为了接收状态,输出全靠上下拉),芯片不能很好的发送A高B低。如果RC太大,可能会导致就算发送已经发完了但是RS485芯片还处于发送状态,不利于接收。
例如我把这个板子的电容C改为4.7uf,那么RC变大了,以至于发送完之后芯片还能持续20ms的发送状态,而如果在发送完之后还为发送状态的情况下,从机已经开始回复信息了,那么RS485芯片就接收不到,所以要综合考虑。
#嘉立创18周年庆,赢金豆兑壕礼##嘉立创PCB##DIY设计#


登录 或 注册 后才可以进行评论哦!
还没有评论,抢个沙发!