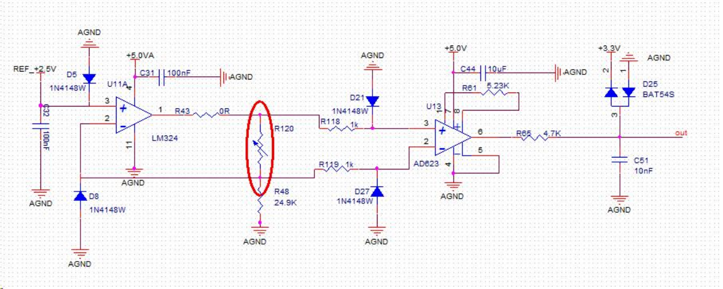
平时经常会遇到一些需要 测温 的场合,可以用的器件很多,比如ds18b20,dht11这种有源器件,或者热电偶,铂电阻,NTC热敏电阻等无源器件。今天主要分享的是一个网上看到的 铂电阻测温的电路 (选型及设计好坏与否不做评论,只分析原理),电路图如下,画红色圈的是铂电阻:

这个电路的大体思路是类似 开尔文式的测电阻法 , 左侧的运算放大器作为一个恒流源(等效为下图的激励源I),右侧仪表运算放大器作为一个差分电压测量(等效为下图中的电压表),测量在固定电流激励下的在铂电阻上产生的压降 。

恒流源:
左侧的运算放大器构成一个简易的恒流源。由于存在负反馈,所以虚短虚断成立。由于虚短,反相输入端电压等于同相输入端电压等于2.5V。由于虚断,没有电流流过运算放大器输入端,所以电流按照绿色路径流动,所以流过铂电阻的电流为0.1mA,即运算放大器为铂电阻提供一个0.1mA的电流激励,转化为电压给后级的差分放大。

差分放大:
差分放大采用了ADI的仪表放大器AD623,具有高输入阻抗,增益可设,图中设定的增益为20倍。假如铂电阻阻值为100Ω,那么在0.1mA的电流源激励下,铂电阻两端产生的压降为0.1mA*100Ω=10mV,然后再经过AD623差分放大20倍,输出电压为200mV。然后再通过R65和C51的RC低通滤波器后给单片机的ADC去采集。单片机ADC采到电压后,再反推铂电阻阻值,从而计算环境温度。


开尔文测电阻法 (又称四线法测电阻,台式万用表一般都有)相比于常规的二线法测电阻的好处在于 可以将引线上的线上电阻(图中的红圈)去掉 ,以提高测量精度。 当然,在测量 小电阻 的情况下,如果想要获得更精准的测试数据,那么相应的就 要提高激励源的电流 ,从而得到更好的测试数据。
#嘉立创18周年庆,赢金豆兑壕礼##嘉立创PCB##畅聊专区##嘉立创#


登录 或 注册 后才可以进行评论哦!
还没有评论,抢个沙发!