40V~400V非隔离型高端电流检测方案分析及学习总结
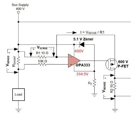
#创享2025# 今天在论坛看到了一张图,是TI的一个40V~400V非隔离型的高端电流检测方案的一个原理框图, 这个图里,比较有意思的一点就是 巧妙的利用了稳压二极管改变了运算放大器的共模输入电压范围 。 主要使用了一个OPA333,一个高压PMOS,还有一个INA226。..
原理:

由于存在 负反馈 ,运算放大器虚短和虚断成立,由于“虚短”,所以Vp等于Vn。且 由于“虚断” ,几乎没有电流流进同相输入端和反相输入端,所以说 Vp=V2成立 。又 由于“虚短” ,所以说 Vn=Vp=V2 ,所以说 R1两端的电压就等于V1-V2(图中的Vsense) 也就是等于电流采样电阻Rsense上的电压。又由于MOS属于压控型器件,几乎不会有电流从栅极流入到电阻R2上,所以说,加在 R2上的电压就等于R2*(Vsense/R1) 。由于R2和R1取值相等,所以VR2=Vsense。电流路径如下所示:

稳压二极管钳位,改变共模输入范围 ,这个是比较值得学习借鉴的地方。 OPA333的共模输入范围是(V-)-0.1V到(V+)+0.1V ,比如说如果 5V单电源供电 的条件下, OPA233能处理的信号电压范围是-0.1V~5.1V ,所以说如果我们使用 5V单电源给OPA333供电的话,是处理不了上图的电流检测的,因为上图的检测电压Vsense上的共模电压实在是太大了。

然而如果在运算放大器供电的地方 嵌入一个稳压二极管 ,那么OPA333的 供电电压就变了,变为了400V和394.9V 。随之, 共模输入电压范围也就改变了,变为了394.8V~400.1V ,而这个改变也正 恰恰是高端电流检测所需要的 。如下图:

然后再将这个电流转化到R2上,给INA226检测,是很巧妙的设计。
选型及PCB设计
那么这个Rz该如何取值呢?Rz的取值和两个参数相关,第一个是稳压二极管的Izt(在≥Izt的时候稳压管的稳压值才准确)。第二个是运算放大器的静态电流Iq(因为MOS为压控型器件,运算放大器几乎不会提供电流在MOS的Cgs充满电后)。

TI的设计是这样的,采用了低功耗的稳压二极管MMSZ4689T1(为防止电阻上的功耗过大), Izt为50uA ,即在50uA的电流下,可以保持稳压5.1V。

运算放大器 OPA333的最大静态电流Iq为25uA 。

所以RZ的取值公式为:

公式计算Rz的取值要小于5.26MΩ,TI取了两个1.2MΩ的电阻串联,以减小单颗电阻的功率。
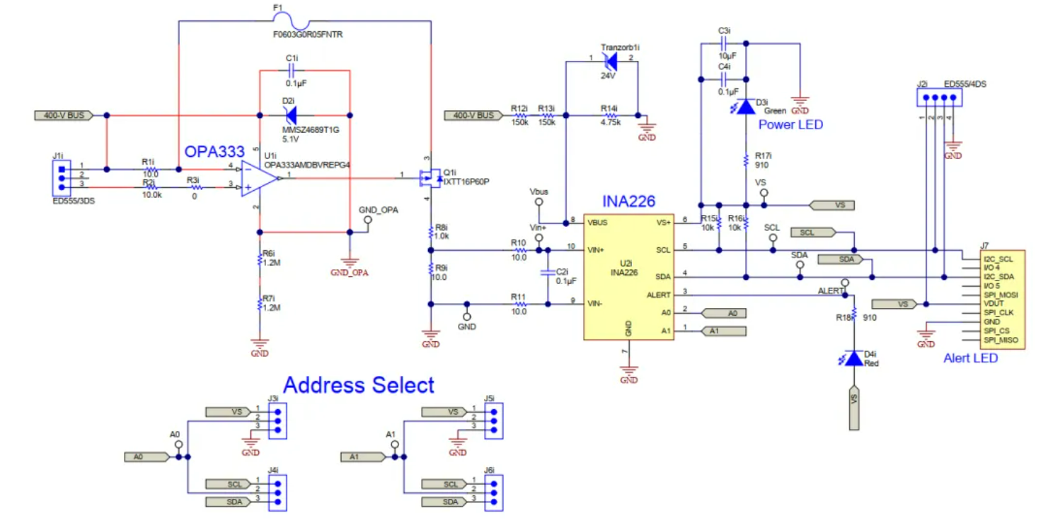
我们看下TI的官方设计原理图:

关于 PMOS的选型 ,有两点要考虑。第一点,就是PMOS的 耐压值 ,肯定是要超过400V的,TI选择了一颗 力特的IXTT16P60P,最大耐压为600V。

第二点就是 MOS的功耗 ( 由于MOS工作在线性区,所以MOS的功耗一定不可小觑 ),假设流过MOS的电流为8mA,由于MOS两端的电压差很大很大,所以功耗会很夸张,所以要 选择大封装的,并且PCB上做好散热 :

PCB设计需要注意高压区和低压区的布局,不要高低压布局在一起。

采样电阻部分,走线尽量如下,以便减少走线引入的误差。
#嘉立创18周年庆,赢金豆兑壕礼##DIY设计##嘉立创PCB#


登录 或 注册 后才可以进行评论哦!
还没有评论,抢个沙发!