在家闲着无聊,就滴滴滴了一个RS485转4-20mA的转化器的电路,想看看恒流源部分是怎么控制的,于是就开始了滴滴滴。 。 。

然后我滴滴滴一半发现这个反馈有点像前两天分析的电路。。。
滴滴滴完之后,还真是前两天分析的电路。。。哈哈,看来这个电路还是实用的,需要的同好也可以参考。
单片机IO输出不同占空比的PWM,LM385为反相器提供基准电压,可以让反相器输出的PWM中携带的直流分量更精准;然后反相器输出后的PWM经过2阶RC低通滤波后接一个电压跟随器,减小RC低通滤波器的输出阻抗,防止对后级Howland电流源中的反馈造成误差。

当然, 也可以用DAC功能实现,但是这个模块上的stm32没有DAC功能,所以用了PWM做DAC功能 。当单片机没有DAC时,就可以使用这种 PWM+二阶RC的方法做DAC ;需要注意的是,这个 基准源需要精准。基准源的精准度会影响输出精度。
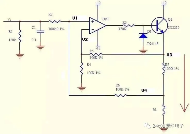
这个图和之前分析的是一样的原理,下面是之前论坛里看到的图:

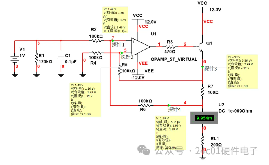
下图是仿真:


#创享2025##DIY设计##嘉立创PCB#
嘉立创PCB


登录 或 注册 后才可以进行评论哦!
还没有评论,抢个沙发!