坛友的提问:下图来自先积集成的一款PAC的芯片(PWM转电流控制),问图中的1MΩ电阻是否可以替换为100kΩ。

那么1MΩ换成100kΩ后会影响什么呢?
利:
外部电阻的减小,很大程度上减小了输入失调电流引入的误差,例如LM321的输入失调电流的最大值为150nA,那么按最大值来计算1MΩ下输入失调电流引入的误差是150nA*1M=150mV,如下图仿真,在没有输入失调电流的情况下输出电压应该为1V,而输入失调电流的存在,会导致输出产生偏差,输出为0.85V。


而 电阻改为100KΩ后,可以看到输入失调电流导致的误差电压也随之减小了十倍。这也就是电阻改小的好处。

弊:
弊端就是,随着电阻的减小,这个差分运放的输入阻抗也随之减小。差分运放的输入阻抗是由外部电阻决定的,同相输入端的输入阻抗为R2+R5,如果是1MΩ的情况下,输入阻抗为2MΩ;如果是100kΩ情况下,那么同相输入端的输入阻抗就是200kΩ。(反相输入端的输入阻抗比同相输入端计算起来复杂,之前推文有做过推导,遂不再赘述)
为了方便观察,我将电阻调为了1kΩ,如下图所示,红色电流路径影响流过采样电阻的电流值;蓝色电流路径(有可能是运放流过负载,也有可能是负载流向运放,具体要根据负载大小来分析)会影响流过负载的电流准确度。

个人看法
从我个人的角度来看,我认为 能改100kΩ,因为此时 输入阻抗200kΩ也不算太小, 电流采样电阻不是很大的情况下,通过输入阻抗导致的电流误差可以说是微乎其微(不过这个电阻对于一些输入失调电流uA级别的来说还是不可小觑的一个数量级)。 而且 电阻改小后有一定的好处,电阻改小后, 输入失调电流对差分放大的输出结果更小了,这个是不可否认的。我不是很喜欢在运放外围放MΩ级别的电阻。

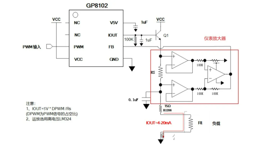
然后我也去搜索了一下 GP8102的数据手册(版本FN1601-41.1) ,发现 厂家已对这个差分部分的电路已经做了更改 (可能厂家也认为这个1MΩ的电阻实在是太大了), 改为了一个三个运放搭成的仪表放大器 (输入阻抗很大,更精准了) 。这个是一个好方法,不过不可否认的是,这个 成本也更高 了。
#创享2025##嘉立创18周年庆,赢金豆兑壕礼##嘉立创PCB#


登录 或 注册 后才可以进行评论哦!
还没有评论,抢个沙发!