今天逛论坛的时候看到了一个激光二极管恒流驱动的电路,下载下来看一看,然后与各位同好简单分享一下。.

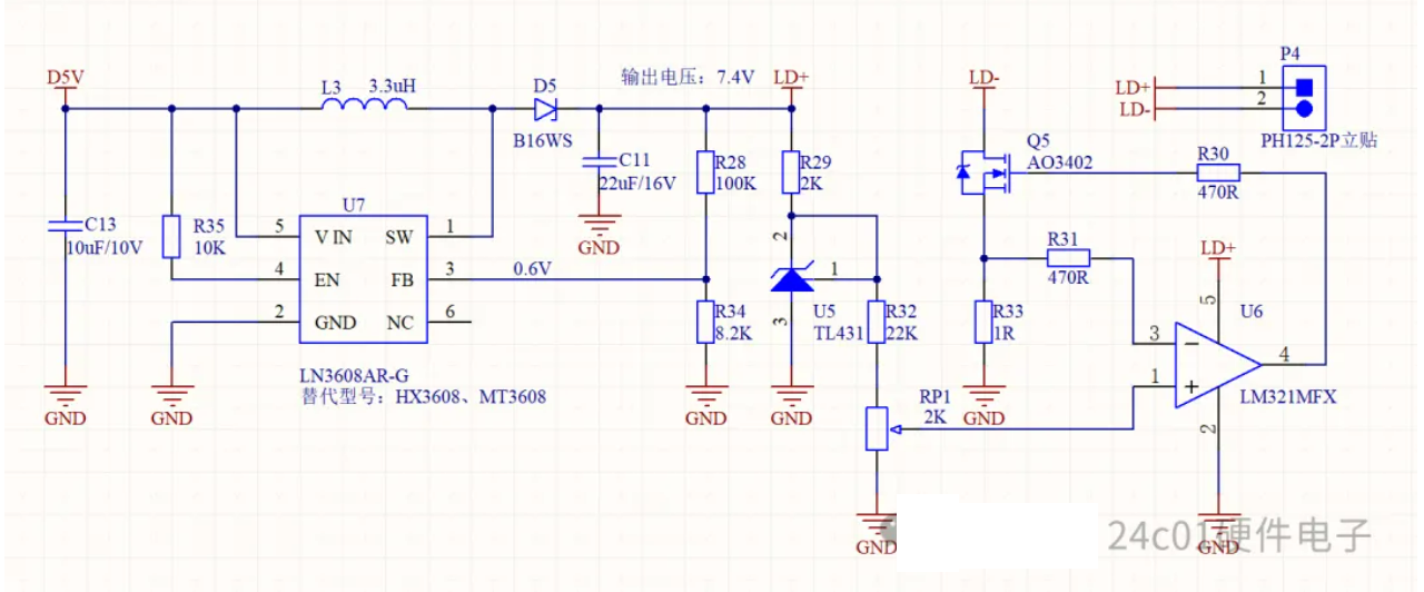
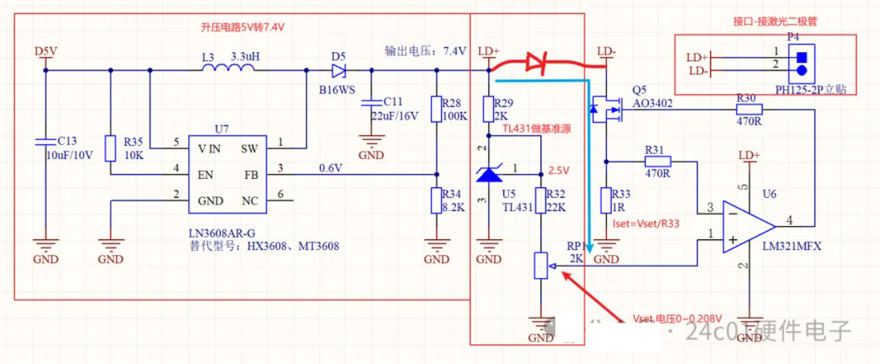
大致电路图如上所示,基本原理就是一个电源电路(buck/boost均可),只要功率和电压满足要求即可;然后再结合一路运放和MOS管构成的恒流源电路,TL431生成基准源加到运放的同相输入端以控制流过激光二极管的电流。Iset=Vset/R33(Vset为基准源分压得到)

整体电路结构是蛮简单的,
原理:
当负载电流Iout增加时,采样电阻1Ω上的电压V1增加,从而运算放大器反相输入端电压Vn增加;从而导致同相输入端Vp和反相输入端Vn之间的差值减小,然后运算放大器输出端Vout电压减小(即MOS管的驱动电压降低),从而MOS管等效电阻变大(该电路中MOS等效为可变电阻器),导致Iout减小。所以当Iout增加时,Iout会减小,从而形成负反馈。
由于存在负反馈,所以“虚短”和“虚断”成立,于是Vn=Vp=Vin,且V1=Vn;所以流过负载的电流Iout=Vin/1Ω(图中也有标注公式)。

那么根据仿真,也可以进一步印证我们的想法。如上推导一样,该电路通过控制同相输入端电压Vp来实现恒流。仿真图中负载电流等于0.5V/1Ω=0.5A。图中 C1作用为在运放上电瞬间建立瞬态的负反馈通路,让运放稳定(因为反馈回路较慢) 。在正常工作后,C1等效为开路。
搜了搜一些激光恒流模块也基本就是这种架构的恒流电路,这个电路理论上是没啥问题的。(如下图,某宝某店的激光驱动板)感觉这个电路结构还是蛮常见的,不过不知道大功率的激光驱动电路是怎么样的。

#创享2025##嘉立创PCB##嘉立创18周年庆,赢金豆兑壕礼##DIY设计#


登录 或 注册 后才可以进行评论哦!
还没有评论,抢个沙发!