用大容量锂电池+增量编码器代替绝对编码器位置控制的步进电机驱动(TB67S209FTG)控制一体模块
1.CANWeb总线+UPS+增量编码器+步进电机驱动控制器一体节点模块:
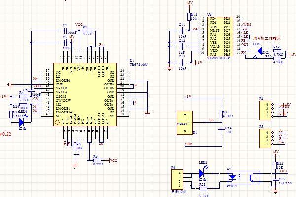
一路光隔离CANWeb总线+3400mAH可充电电池+东芝TB67S209FTG步进电机驱动芯片+ Cortex-M4内核ARM控制芯片的步进电机驱动、控制一体化模块,可用于步进电机的精准位置控制。
***增量式编码器步进电机驱动控制器优缺点:
增量式编码器的优点是价格便宜、原理构造简单,机械平均寿命可在几万小时以上,抗干扰能力强,可靠性高,适用于长距离传输。其缺点是无法输出轴转动的绝对位置信息,在位置控制应用中,系统完全断电重新上电后,必须重新确定系统零点,才能运行位置控制;
***内含3400mAH可充电电池可补上增量式编码器缺点:
在主电源断电后,可维持160小时对增量编码器变化的读取,不需要每次系统断电要重新确定系统零点,减少重新确定系统零点的工作量,可用增量型编码器替代昂贵的绝对型编码器。
***步进电机驱动芯片采用东芝先进的TB67S209FTG步进电机驱动芯片:
支持多种步进分辨率,包括全步、半步(A 型和 B 型)、1/4 步、1/8 步、1/16 步和 1/32 步,允许对电机运动进行精细控制;
具有低导通电阻的 MOSFET 输出级,最大限度地减少功率损耗和热量生成;
混合衰减模式:用户可以从各种混合衰减模式中进行选择,以优化不同电机类型和工作条件下的性能;
内置错误检测:包含多个安全特性,如热关断、过流关断和欠压锁定;
高电压和高电流:采用BiCD 工艺,支持大电流输出,额定值为50 V/4.0 A,适合驱动大功率步进电机,可直接驱动20/28/35/42/57/60/86步进电机;
***控制芯片采用:Cortex-M4内核芯片,支持快速DSP功能,主频为120MHz。
***模块支持CANWeb 现场总线,协议介绍见:
CANWeb现场总线结合CAN总线、以太网的优点,将节点管理功能和实时数据通信功能分离,Web页面监控节点通信负载及通信质量,Web页面可调试、配置节点(不需要控制器或专用的调试工具);不同于主从问答通信,CANWeb是触发小包通信,检测到节点信号变化即发送,实时性更好,通信负载小;CANWeb节点价格与RS485类似,但速度、可靠性却天壤不同,CANWeb总线为屏蔽双绞线并接或光纤串接通信,布线、接口成本低,全部光电隔离设计,总线可选冗余、多主站,冗余总线可应用于高可靠的控制系统。
支持1路或2路冗余CAN接口,CAN总线可串接99个IO模块,用户通过以太网或RS485 Modbus协议与网关模块高速交换数据,网关模块自动通过CAN总线再与多个CAN_IO模块实时交换数据,并将这些数据分配到网关模块的Modbus存储空间不同的地址中(用户不需要了解CAN协议),用户只需与一个Modbus设备通信,通过一、二个Modbus命令,就可以监控多个不同的IO模块设备,通过网关模块的以太网口可Web浏览及操控_IO模块; CAN总线为双绞线串接通信,布线、接口成本低,实时性强(1Mbps可达1毫秒响应)、传输距离远(5Kbps可达10公里)、抗电磁干扰能力强(不丢包)。
CANWeb主要有4类设备:CANWeb网关(CW_GW)、CANWeb中继器(CW_RP)、CANWeb节点(CW_IO/ND)、CANWeb节点网关(CW_NGW);
CANWeb网关支持以太网及RS485_Modbus、Profibus DP、EtherCAT、PROFINET等协议,很容易和PLC、DCS、上位机等设备高速交换通信,提供与控制器及上位软件通信的说明及案例,并可以定制通信协议;支持云Modbus功能,可方便通过互联网与固定IP云服务器双向实时通信。
在安装 限位开关前,必须先定义 好 滑块 运行的 正反方向,如下图:




登录 或 注册 后才可以进行评论哦!
还没有评论,抢个沙发!