
这几天在网络上看到一个非常不错的电路,来自红雅杰科技,晓宇姐姐这里通过电流走向,详细跟大家分析一下这个电路的精髓。
如果现在给大家出一个题目,要求用最低成本,稳定可靠的实现一个按键开关电路,也就是按一下按键,IO口输出1,再按一下,IO口输出0,并且电平要保持状态。
看到这里,大家估计要笑我了,这不是很简单的嘛,随便用个几毛钱的单片机,两个IO口就搞定了,但是如果要求纯硬件呢,只用三极管跟阻容,大家怎么设计?
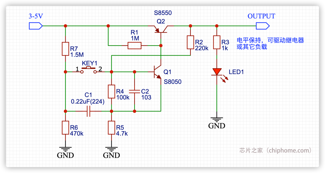
不藏着掖着了,就是下图:

本电路实现了,KEY1按一下,OUTPUT输出1,再按一下,OUTPUT输出0,并且电平保持不变,如此循环。
原理分析
1、我们以输入5V电压为例分析,刚开始,KEY1断开,5V电压通过R7给C1充电,经过R5到GND,此时,通过R7跟R6的分压,C1电压为左正右负,电压大概为1.19V左右,Q1,Q2都不导通,整个电路电流消耗极小,基本可以忽略。

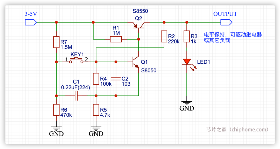
2、重点来了,当按键按下的时候,C1通过按键与R4形成回路,加在R4与C2上的电压大概为1.19V,此时NPN三极管Q1达到开启条件,这里C2的作用是短暂存储电压,使开启更加稳定,到这一步,Q1开启。

3、Q1开启后,如下图,PNP三极管Q2也会同步开启,Q2开启后,OUTPUT端输出一个略小于5V的电压,可用于驱动负载,那么Q1如何一直开启呢?
我们看另一条回路,Q2导通后,输出电压通过R2,R4,R5到GND,此时,Q1的基极有足够的电压保持开启,整个电路也进入一个稳定的状态。
按键输出高电平分析完毕。

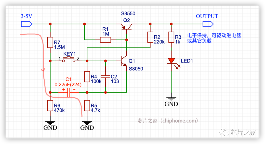
4、Q1开启后,如下图,PNP三极管Q2也会同步开启,Q2开启后,OUTPUT端输出一个略小于5V的电压,此时,A点电压经过Q2跟Q1,电压差不多略大于4V,这样,就使得C1的电压发生了反转,C1出现了左负右正,当按键按下的时候,C1通过R4,KEY1放电,R4电压为上负下正,Q1关闭,Q2关闭,OUTPUT没有了输出电压,大家可以在OUTPUT下拉一个电阻,这样就可以保持低电平了。

本电路的巧妙之处就是利用C1的极性反转,实现了Q1的开启跟截止,大家还有什么好的建议以及电路,可以留言大家一起交流!
最后,关于电路的学习,希望大家,enjoy!
#嘉立创PCB#


登录 或 注册 后才可以进行评论哦!
还没有评论,抢个沙发!