
背景
前一段时间需要自己制作一片ESP32单板,成本和封装考虑,计划选择CH340E作为USB转串口芯片,ESP8266/ESP32的单板一般都有自动下载电路,用户无需按钮即可令单板自动进入下载模式实现固件烧录,然而自动下载电路需要串口芯片支持DTR和RTS,CH340E却只有RTS信号,没有DTR信号,于是研究学习了一下自动下载电路的原理,准备用一些奇淫技巧解决CH340E的自动下载问题。
遗憾的是, 目前的中文互联网上,关于ESP8266/ESP32自动下载原理,所有能搜索到的解释大部分都是错误的,差之毫厘,谬以千里,如果随意的假设,自以为是,最终得出的只能是一厢情愿的结论。
下载模式
ESP8266/ESP32进入下载模式的条件很简单:
EN(也称为RST)上升沿时候GPIO0保持为低电平,如下图所示:

分析1
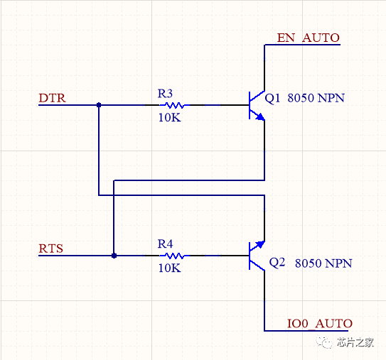
下载电路如下所示,其结构与RS触发器比较类似,注意EN和IO0信号均连接在三极管集电极,通过控制三极管只能拉低此信号,若三极管截止,则此信号的状态由其他电路决定(一般来说,此类信号会默认接电阻上拉到VCC)

逻辑关系如下:
DTR = 0; RTS = 0, 此时Q1截止,Q2截止,EN = 1; IO0 = 1 DTR = 0; RTS = 1,此时Q1截止,Q2导通, EN = 1; IO0 = 0 DTR = 1; RTS = 0, 此时Q1导通,Q2截止, EN = 0; IO0 = 1 DTR = 1; RTS = 1, 此时Q1截止,Q2截止, EN = 1; IO0 = 1
真值表:
DTR |
RST |
EN |
IO0- |
0 |
0 |
1 |
1 |
0 |
1 |
1 |
0 |
1 |
0 |
0 |
1 |
1 |
1 |
1 |
1 |
简单总结:当DTR和RTS同时为0或者同时为1时,三极管Q1和Q2均为截止状态,此时EN和IO0的状态由其他电路决定(内部/外部上拉电阻)。
当不同时为0或者1时:
EN = RTS IO0 = DTR
注意这种逻辑下 EN和IO0是不可能同时为0的,然而进入下载模式则需要如下的序列:
1. IO = 0; EN = 0 2. IO = 0; EN 0 -> 1
从逻辑表上看是根本无法正常进入下载模式的,此为疑惑1
分析2
再来继续分析一下esptool.py里下载相关的代码
# issue reset-to-bootloader: # RTS = either CH_PD/EN or nRESET (both active low = chip in reset # DTR = GPIO0 (active low = boot to flasher) # # DTR & RTS are active low signals, # ie True = pin @ 0V, False = pin @ VCC. if mode != 'no_reset': self._setDTR(False) # IO0=HIGH 1) self._setRTS(True) # EN=LOW, chip in reset time.sleep(0.1) 2) self._setDTR(True) # IO0=LOW 3) self._setRTS(False) # EN=HIGH, chip out of reset time.sleep(0.05) 4) self._setDTR(False) # IO0=HIGH, done
注意True是低电平,False为高电平,另外代码中的setDTR()和setRTS()两条语句之间虽然看上去紧挨着没有延时,然而由于这里是高级语言python,两条语句之间的延时并不能忽略,因此分析的时候必须依次的进行状态分析,以下分为四个阶段依次分析:
- 设置DTR = 1; RTS = 0, 此时Q1导通,Q2截止, EN = 0; IO0 = 1
- 设置DTR = 0; RTS = 0, 此时Q1截止,Q2截止, EN = 1; IO0 = 1
- 设置DTR = 0; RTS = 1, 此时Q1截止,Q2导通, EN = 1; IO0 = 0
- 设置DTR = 1; RTS = 1, 此时Q1截止,Q2截止, EN = 1; IO0 = 1
如果按照上面的代码分析来做结论,不论如何系统也是不可能进入下载模式的:EN和IO0首先不可能同时为0,EN由0->1的上升沿IO0也并不为0,再次确认之前的疑惑,那么系统究竟是如何进入下载模式的呢?
答案
问题的答案实际在另外一部分电路,原理其实非常简单:EN信号连接在一个电容充放电电路上

CHIP_PU即EN,代码中2-3阶段之后会延时一段时间,而EN由于电容充电,电平并不会立马变为高电平,而是缓慢上升,以如上参数为例计算,同时参考芯片电气参数特性

高电平为0.75VDD,则达到高电平按照如下公式计算:

解得t = 14ms,即EN经过14ms上升到电平1,在实际代码中延时了50ms的等待时间,以确保延时后EN处于电平1的状态。
另外需要提的是,阶段1需要等待一段时间,让电容放电,保证EN电平下降到电平0,才能保证系统正常复位,在代码中预留了100ms的等待时间,同样可以通过电容放电公式计算出放电到电平0需要的时间,感兴趣的朋友可以自行根据公式计算确认。
感谢大家,关于ESP32的学习,希望大家Enjoy!
参考资料
[1]
ESP32下载模式: https://www.esp32.com/viewtopic.php?t=5731
[2]
关于esptool下载逻辑: https://github.com/espressif/esptool/issues/136
本文经作者muselab授权原创发表,感兴趣的小伙伴可以关注博客muselab 与 bilibili账号:主音-x
#嘉立创PCB#


登录 或 注册 后才可以进行评论哦!
还没有评论,抢个沙发!