
RC延迟电路
在许多芯片的应用手册中都要求了对上电时序进行控制,在这种场合下我们会经常看到RC延迟,今天我们通过multisim 14.0 对RC延迟计算电路的理论计算进行仿真验证。
Multisim软件版本

附上multisim 14.0 网盘链接,内附PJ方法
https://pan.baidu.com/s/15NvcyeKIgk-COlvoDIfz0A 提取码: dsmf
RC延迟上电计算公式
充电公式:T=RCln((U-Uc)/U)
放电公式:T= - R C ln(Uc/U)

U为上电电压(电源电压);Uc为电容充到T时刻的电压;T为充电时间。
充电↓
当t= RC时,电容电压Uc=0.63*电源电压U;
当t= 2RC时,电容电压Uc=0.86*电源电压U;
当t= 3RC时,电容电压Uc=0.95*电源电压U;
当t= 4RC时,电容电压Uc=0.98*电源电压U;
当t= 5RC时,电容电压Uc=0.99*电源电压U。
放电↓
当t=RC时,Vt=0.368*电源电压U;
当t=2RC时,Vt=0.135424*电源电压U;
当t=3RC时,Vt=0.04984*电源电压U;
当t=4RC时,Vt=0.01834*电源电压U;
当t=5RC时,Vt=0.006749*电源电压U。
仿真验证


当充电到 0.8倍 VCC时,通过理论计算可知:t = RC*ln(0.2) = 16ms
和仿真结果基本相同
RC充电的过程讲完了,在电机控制等场合下我们要求三极管等开关器件关断速度要快,但是在应用RC上电延迟电路后,其关断时间也会延长,如下图所示,这是不行的。

下电延迟
下电延迟会和计算值相差比较大,这是因为当断电时有一部分放电电流通过三极管释放,所以无法通过准确计算预知,我们接着看,如何解决这个问题呢?下面我将介绍一款新的电路解决这个问题。
快速泄放的RC延迟电路
在电机控制等场合下我们要求三极管等开关器件关断速度要快,但是在应用RC上电延迟电路后,其关断时间也会延长,如下图所示,这是不行的。所以引出我们的快速泄放的RC延迟电路
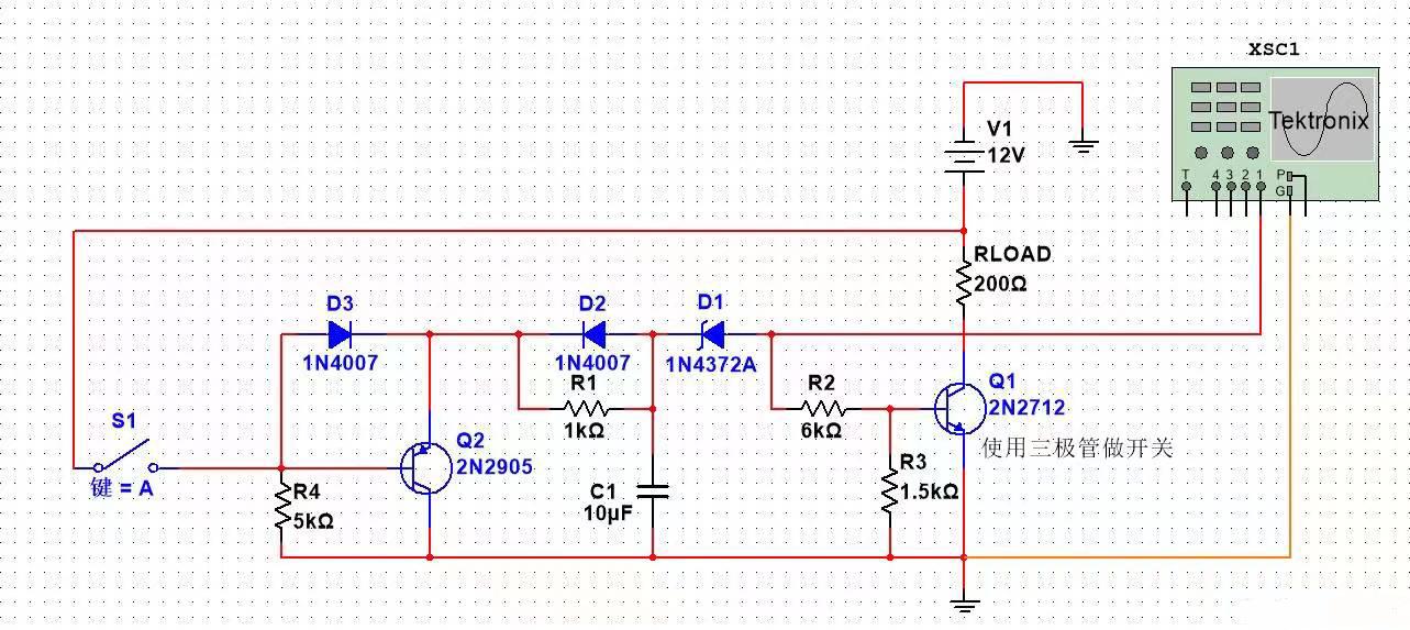
快速泄放的RC延迟电路工作原理

相对于之前的电路,引入了D3、D2、Q2、R4。
当S1断开,此电路如何实现快速放电的呢?
由于D2的存在,C1中的电荷通过D2快速通向Q2的E,此时E级约为11V;S1断开R4的存在使Q2的B为低,则Q2导通,则C1中的电荷通过D2、Q2快速泄放,泄放完毕后Q2、Q1均断开。
当S1闭合时,D3导通,此时Q2 B级为12V、E级为11.3V这保证了此时Q2处于未导通状态。电流通过D3和RC延迟电路使得Q1可正常导通。
我们来看一下结果(关断的延迟缩短为 1ms )



通过验证结果可以看到已经达到了快速泄放的目的。
进一步的改进
在下图中 增加了稳压管D1,在C1充电到Vz之前,D1不会导通,只有在C1电压超过Vz时,Q1才会导通,这样会减少Q1开关过程中通过放大区的时间,减少不必要的开关损耗。

精确泄放的RC延迟电路
在某些场合需要精确控制下电时间,这时简单的RC就无法满足。
简单的加一个二极管就实现下电时间的精确控制,二极管正向导通,反向截至,所以电容上的电只会通过泄放电阻R2释放。(当开关使用三极管控制时,二极管阻断从三极管的放电回路,只通过R2放电,这就保证了下电的精确延迟!)

经验公式:达到下降至0.368Vcc时需要 T= RC = 66ms。
图片可以放大看,从仿真结果可以看出,放电和充电的时间与经验公式一致。
结束
今天介绍了RC延迟电路和与其配合使用的快速泄放、精确泄放电路。原理虽然不难但是在一些芯片上电时序控制、电机控制的场合下还是非常实用的。
#嘉立创PCB#


登录 或 注册 后才可以进行评论哦!
还没有评论,抢个沙发!