详情描述
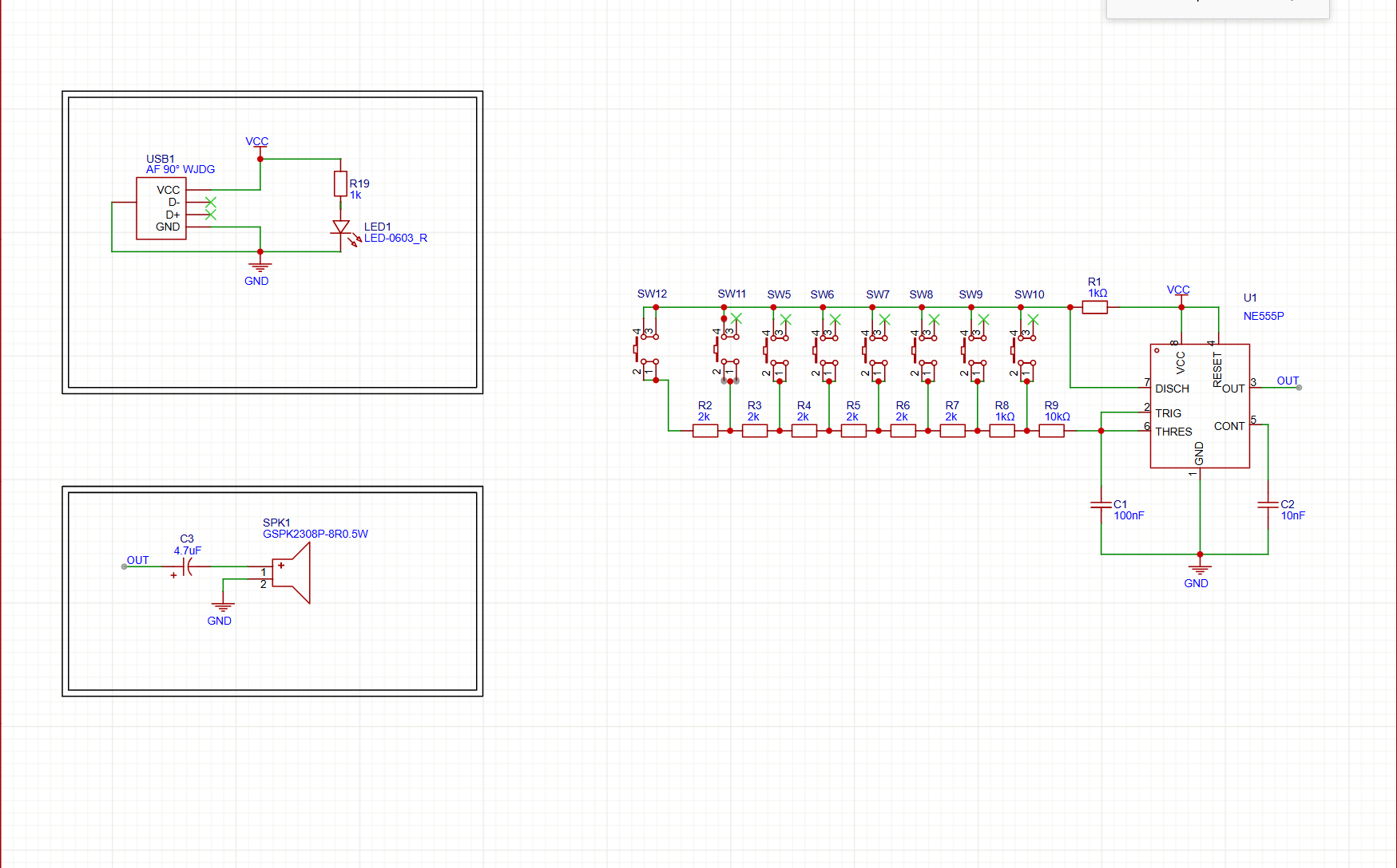
自己画了一个八音电子琴的pcb,但是焊接好后声音很奇怪,我用万用表测了各个元器件,发现都正常,也没有虚焊。把ne555p拆下来重新焊接一块后还是出现了相同的情况,怀疑是布线的原因,有大佬可以帮忙解决一下吗?





已尝试解决的方法及结果
| No. | Quantity | Comment | Designator | Footprint | Value | Manufacturer Part | Manufacturer | Supplier Part | Supplier |
| 1 | 1 | 100nF | C1 | RAD-0.1 | 100nF | 100nF (104) ±20% 100V | ReliaPro | C72322 | LCSC |
| 2 | 1 | 10nF | C2 | RAD-0.1 | GRM188R72A103KA01D | muRata(村田) | C162275 | LCSC | |
| 3 | 1 | 4.7uF | C3 | RAD-0.1 | |||||
| 4 | 1 | LED-0603_R | LED1 | LED-TH_BD3.0_RED | 19-217/R6C-AL1M2VY/3T | EVERLIGHT(台湾亿光) | C72044 | LCSC | |
| 5 | 2 | 1kΩ | R1,R8 | R_AXIAL-0.3 | MF0S4FF1001A50 | UNI-ROYAL(厚声) | C18724344 | LCSC | |
| 6 | 6 | 2k | R2,R3,R4,R5,R6,R7 | R_AXIAL-0.3 | |||||
| 7 | 1 | 10kΩ | R9 | R_AXIAL-0.3 | B20J10K | Ohmite | C3471498 | LCSC | |
| 8 | 1 | 1k | R19 | R_AXIAL-0.3 | |||||
| 9 | 1 | GSPK2308P-8R0.5W | SPK1 | SPK-TH_BD23.0-P10.00-D0.8-L-RD | GSPK2308P-8R0.5W | INGHAi(赢海) | C530532 | LCSC | |
| 10 | 8 | K4-12×12_SMD | SW5,SW6,SW7,SW8,SW9,SW10,SW11,SW12 | SW-TH_4P-L6.0-W6.0-P4.50-LS6.5-H9.0 | K2-1103SP-E4SW-04 | 韩国韩荣 | C136697 | LCSC | |
| 11 | 1 | NE555P | U1 | DIP-8_L9.8-W6.6-P2.54-LS7.6-BL-A | |||||
| 12 | 1 | AF 90° WJDG | USB1 | USB-A-TH_AF-WJDG | AF 90° WJDG | SHOU HAN(首韩) | C456018 | LCSC |
未解决原因
未解决
嘉立创PCB


登录 或 注册 后才可以进行评论哦!
还没有评论,抢个沙发!