详情描述
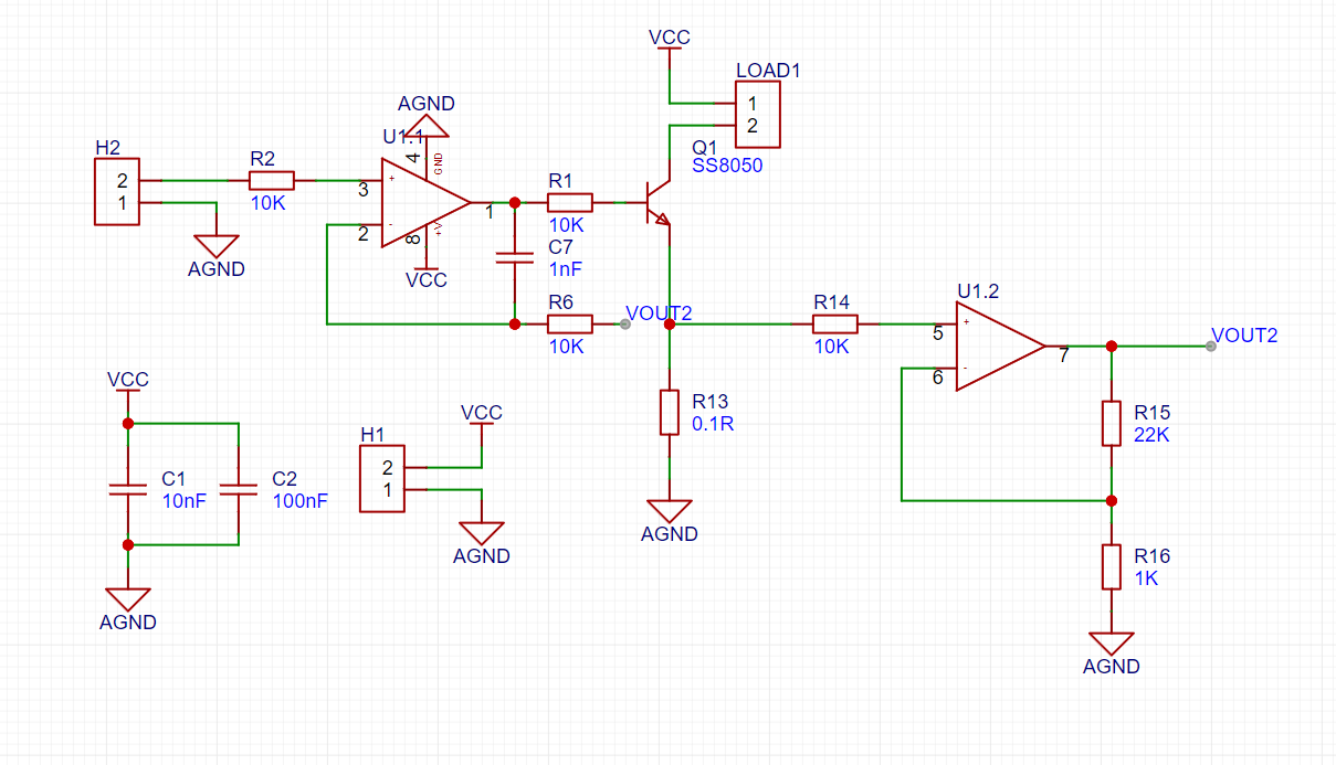
设计一个输出最高1.4A的一个可控恒利源,其中H2的正极为DAC的输入口,通过LM358运放的虚短,虚短来设计的恒流源,VCC输入为5V,根据手册运放的输出端最大为VCC-1.5左右,按照3.5V的最大输出来设计,R13为采样电阻,考虑到电阻的功率问题,选择了比较小的电阻,0.1R/1W,我的DAC输入范围为0-5V,所以需要运放放大,达到可以调节的目的,当通过最大电流为1.4A时,采样电压为0.14V,放大23倍,为3.22V。以上为理论设计。 实际测试遇到的问题,使用6颗0.5W的5730LED并联测试(单个LED最大电流为150ma),当一级运放正向输入端为3.5V时,最大电流上不去,反馈采样电压最大就只能达到0.0913V,计算出电流大概是800ma左右,一级运放反向输入端为2.1V,实际上,正向输入端大于2.1V的时候,运放已经不会在继续调节了,脱离了虚短,虚断的范围。
已尝试解决的方法及结果
测量的时候是可调直流电源测试,VCC使用固定直流电源5V(40w)供电,通过调节可调直流电源来修改运放的正向输入电压
1 .尝试修改R1的取值,从1K慢慢变小为10R,一开始恒流源最大电流输出才70ma,减小R1,增大Ib,最大输出电流也就卡死在800ma左右了,尝试不同R1的时候,通过Ib跟采样电阻的电流计算SS8050的Hfe为55-60左右,每次计算的也有点偏差 2.考虑是不是LM538的驱动电流不够,最大20ma, 将SS8050改成NMOS A03400A,实际测量的最大电流也就800ma左右
1 .尝试修改R1的取值,从1K慢慢变小为10R,一开始恒流源最大电流输出才70ma,减小R1,增大Ib,最大输出电流也就卡死在800ma左右了,尝试不同R1的时候,通过Ib跟采样电阻的电流计算SS8050的Hfe为55-60左右,每次计算的也有点偏差 2.考虑是不是LM538的驱动电流不够,最大20ma, 将SS8050改成NMOS A03400A,实际测量的最大电流也就800ma左右
开源硬件平台


登录 或 注册 后才可以进行评论哦!
还没有评论,抢个沙发!