详情描述
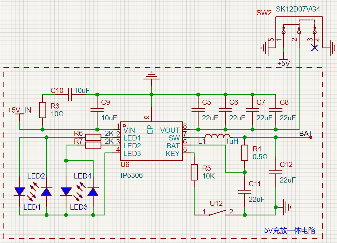
如原理图,IP5306的电路图,遇到了一些问题,当通过USB供电时,电通过+5V_IN流入,VOUT输出正常,但是当接通开关后,电压会下降到2.7V,没有负载时正常5V,有负载时就会有问题,LED也无法正常显示,点击按钮也没有反应,也没有大佬知道怎么解决吗 #BUG# #DIY设计#
已尝试解决的方法及结果
经过一系列测试,后面电路没有问题,应该是IP5306的电路有问题[我想静静]
#BUG#
#DIY设计#
开源硬件平台
全部评论 默认 最新
阿勇
2025-11-07 07:58:44 来自广东
开关不应该用拨动开关,那个按键用点动轻触开关,IP5306在没有负载,或者轻负载(小于40mA),持续10秒左右后,会进入休眠模式,休眠模式下输出电压2.5V左右,Key引脚短按一下,IP5306会从休眠模式退出,主要是充电宝需要这个功能,充电宝没有负载后,会没有输出,保证电池不会漏电,插上手机后,要按一下按键才能充电。IP5306个别后缀型号没有休眠功能,5V是持续输出的,这种情况你可以用拨动开关,控制负载的5V开关。
紫豪啊 作者
2025-11-08 20:24:23 来自未知
非常感谢您的回答,问题找到了,原理图没有问题,原因是GND忘记加锡膏,没有焊接[尴尬],芯片的GND和板子的GEND属于微小的连接,过不了大电流。
紫豪啊 作者
2025-11-06 23:02:46 来自河南
这是PCB电路
JAY-316
2025-11-07 09:01:22 来自广东
开关过流能力不够,电感的走线也太细了。
极云
2025-11-07 14:29:44 来自江西
想起来,我新的一稿 也忘记这个了[哭笑]
紫豪啊 作者
2025-11-08 20:25:46 来自未知
因为就挂了个32和屏幕,需要的电流不大,所以就画的比较细[发呆]
JAY-316
2025-11-10 08:36:57 来自广东
挂个32和屏幕就不应该选这个充电宝芯片,搞个4056就行了,充电宝芯片电流小直接休眠不输出了。 其次无论你考虑输出多少,5306充电电流都是2A,电感就不能画这么细
已折叠部分评论 展开
没有更多啦~