stm32最小系统接上st-link后短暂能读取MCU信息过不了多久就出现短路,之后无法读取MCU
详情描述
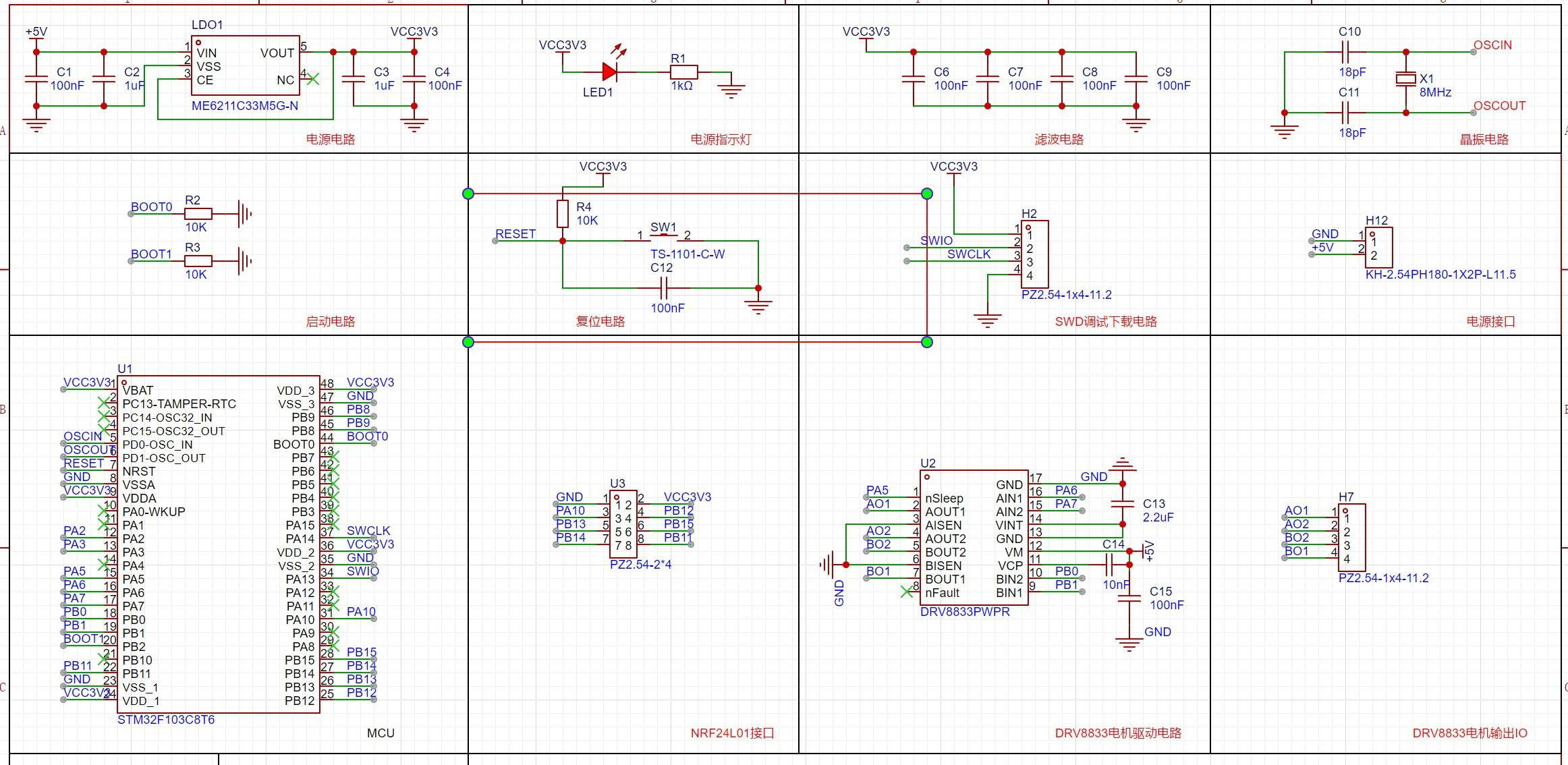
想尝试做一个STM32F103C8T6最小系统,这个是电路图,有一个问题请大神们帮忙解答一下。 我按照这个电路图焊接后测试时,会出现连接上st-link后可以被识别,但是过不了一会儿就会短路,会出现3.3v引脚和gnd引脚短路, 为了排查中间器件的问题,我只在pcb板上焊接上STM32芯片,然后使用st-link连接swd调试下载电路,其他什么器件都没有,也是出现相同的问题,一开始连接后st-link能正常世界到stm芯片并能读取固件信息,但是过不了一会儿就出现短路,用万用表滴滴档测发现3.3v用脚和gnd是联通,推断应该是MCU短路了,导致3.3v和gnd联通了。
麻烦各位大佬帮忙看看问题出在哪儿,本人小白,实在不知道咋回事,先谢过了[双手合十],如果需要其他什么信息,我补上,感谢。
已尝试解决的方法及结果
开源硬件平台

登录 或 注册 后才可以进行评论哦!
还没有评论,抢个沙发!