UC3843做反激电源MOS,在很低功率下也发热高达100℃,这是为什么?我把相关资料放在讨论栏,请
详情描述
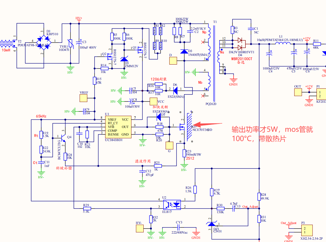
原理图如下 采用UC3843做驱动,已更换了4款mos管,发现都有温度过高的情况。变压器参数下文会给出。相关MOS管测温情况也给出。
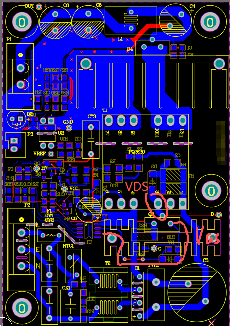
pcb布局,如果有问题请指出
mos管运行3分钟后,温度变化,十分钟后超过100℃。
表中列出其中两款mos管的温度变化
变压器参数:
电路各部分波形正常,工作在DCM模式,VDS(红色)+VGS(黄色)
vgs米勒平台
测FB脚信号2.5V(黄色波形),CS电流检测在0.5-0.6V.
目前已做完变压器更换,RCD吸收,及环路补偿调整,发热问题没改善,有经验的前辈们帮忙看看,提供一些宝贵的建议。谢谢

pcb布局,如果有问题请指出

mos管运行3分钟后,温度变化,十分钟后超过100℃。

表中列出其中两款mos管的温度变化

变压器参数:

电路各部分波形正常,工作在DCM模式,VDS(红色)+VGS(黄色)

vgs米勒平台

测FB脚信号2.5V(黄色波形),CS电流检测在0.5-0.6V.

目前已做完变压器更换,RCD吸收,及环路补偿调整,发热问题没改善,有经验的前辈们帮忙看看,提供一些宝贵的建议。谢谢已尝试解决的方法及结果
1、已尝试加大RCD吸收,电容加大容易带载不稳,电阻减小带载正常,但mos管发热没改善;
2、栅极电阻从47Ω,逐步减小至10Ω,栅极驱动从300多ns加快至100多ns,但mos管发热没改善;
3、更换输入电容更小的mos管,没改善。 4、环路补偿做了改动,TL431的动态补偿改较小电容10pf,电阻增大330K,mos管发热没改善; 5、辅助绕组加大限流电阻。电压由21V降低12V.mos管发热没改善;
2、栅极电阻从47Ω,逐步减小至10Ω,栅极驱动从300多ns加快至100多ns,但mos管发热没改善;
3、更换输入电容更小的mos管,没改善。 4、环路补偿做了改动,TL431的动态补偿改较小电容10pf,电阻增大330K,mos管发热没改善; 5、辅助绕组加大限流电阻。电压由21V降低12V.mos管发热没改善;
硬创社

登录 或 注册 后才可以进行评论哦!
还没有评论,抢个沙发!