详情描述
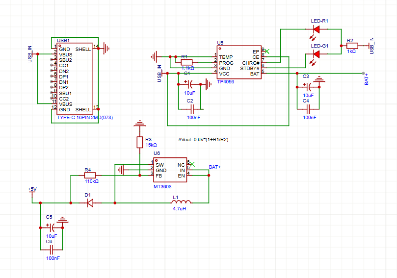
这个电路能实现锂电池边充边放吗,就像手机,笔记本电脑,如果不能,该怎么做
已尝试解决的方法及结果
开源硬件平台
全部评论 默认 最新
铁托
2025-11-22 15:39:00 来自北京
放电是不区分电池还是外接,如果充电电流大于放电电流,电路总体是充电状态,反之是放电状态。
Mournerrex
2025-11-28 17:33:19 来自浙江
不存在边充边放的情况,常规上充电的同时放电是充电的电压在给电池充电的同时,这个电压同时给设备的DCDC供电,一般是输入电压控制Pmos管控制防止充电电压直接冲入电池
109876pP101m
2025-11-24 04:58:12 来自未知
直接用5306不就好了?
拉线工老许
2025-11-23 09:52:27 来自广东
功率大,建议上nvdc之类的电源路径管理,小功率用mos切换,插入电源就电源直供负载
500391226x
2025-11-23 08:46:51 来自湖南
可以实现,优化一下,充电时直接从Type-C取电给升压电路,放电时从电池取电给升压电路
500391226x
2025-11-23 08:43:13 来自湖南
可以实现,但在充电时直接从Type-C处取电升压给负载供电更好
想吃红豆的海螺
2025-11-23 00:24:31 来自辽宁
基尔霍夫定律
保罗哥
2025-11-22 16:39:01 来自广西
手机和笔记本的边充边放,是充电器在给电池充电的同时,还给设备供电~~
科技小子
2025-11-22 15:11:16 来自浙江
可以,但是TP4056充电输出功率最大5v-1.2A,还要是要散热的情况下,一般用都是只有5V1A ,到电池端功率很小了已经,要是输出功率大,时间久会饿死(无保护板的话)
已折叠部分评论 展开
没有更多啦~