详情描述
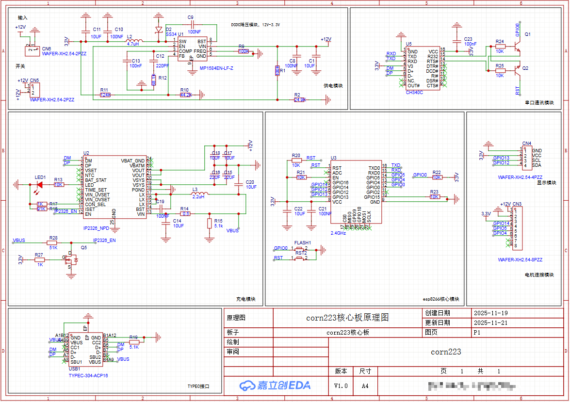
各位大神好!我是纯电子小白我是电子小白,这是第一次画 PCB 板 + 手工焊接。当前做的电路功能是:用 CH340 实现 ESP-12F 的代码烧录,用 IP2326 实现锂电池充电。 现在测试遇到两个问题目前测试现象:
  1. CH340+ESP-12F:电脑能识别其端口,但无法烧录程序;按压 Flash 键后,偶尔会伴随 “connecting” 提示出现蓝灯闪烁,但仍无法完成烧录
  2. IP2326:插入 Type-C 接口后红灯持续闪烁,连接锂电池后该闪烁状态没有变化

这是原理图: 这是PCB设计图:

这是PCB焊接成品图:
第一次做电路没啥经验,麻烦各位大神指点迷津[色]

已尝试解决的方法及结果
开源硬件平台
全部评论 默认 最新
RHYS
2025-11-27 17:38:12 来自广东
IP2326检测到异常,就会闪烁,先检查是否是3串标准接入。 还有个问题,L2应该用功率电感,不是这种贴片叠层电感,贴片叠层电感的饱和电流不够的
RHYS
2025-11-27 17:44:44 来自广东
笔误,L3
ok 作者
2025-11-27 21:54:10 来自陕西
[色]谢谢大佬,我以为它们只是封装不同
RHYS
2025-11-27 17:29:11 来自广东
CH340 自动下载电路,不是用DTR和RTS吗?
ok 作者
2025-11-27 22:09:56 来自陕西
确实接错了[大哭]
镭准光电
2025-11-28 16:28:18 来自湖北
要用两个usb口的话,需要usbhub。dm dp不能直接并联的,会干扰通信的。类似电脑上的usb口,都是独立走线的。你这个充电部分也有异常,只要有12v存在,ip2326就不会工作的。需要断开Q5,只有在插上typec口才开始工作。
ok 作者
2026-01-23 22:39:30 来自陕西
原来是这样感谢大佬
0LG8607763
2025-11-27 17:09:31 来自江苏
虽然我不懂但是我怀疑CH340C和IP2326同时连接到typeC的DP和DM,有可能冲突了
ok 作者
2025-11-27 22:11:48 来自陕西
我设计的是当esp8266工作时就将IP2326关闭,不知道可不可行[哭笑]
7247872pgg
2025-11-28 23:53:04 来自广东
也可以用ch442e做切换
就个昵称啊
2025-11-27 16:38:53 来自广西
基本操作是烧录和复位一起按,先松复位键,再松烧录键
没有更多啦~