详情描述
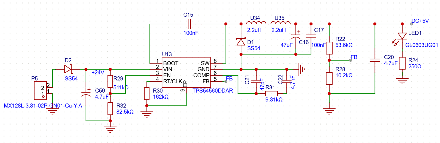
我想做一个24转5V的dcdc,但是实际做完之后发现他的性能并不好 芯片选用的tps54560, [大哭]新手小白,求指教
已尝试解决的方法及结果
尝试过在输入输出端飞线,并联一些电容,但是效果都不太好,甚至有些反作用 我怀疑是我的电感选型有些问题,但不能确定 同时,我在测量其他模块的地的时候也发现了这个600khz的波形,会不会是其他电路的设计影响了这个dcdc的功能 [晕][晕][晕]
嘉立创EDA
全部评论 默认 最新
DR
2025-12-02 20:01:28 来自浙江
区区 67khz 的开关频率,你还敢只用 2.2uH + 2.2uH 的电感。。。。。 24V 降 5V, 67khz 开关频率最少得上 330uH 电感。
没招的懒羊羊 作者
2025-12-03 10:41:58 来自北京
不是67khz的,示波器截图出来的是个杂波的频率,正常的开关频率是600k,出现扰动比较大还是600k
DR
2025-12-03 12:27:38 来自浙江
经过 ti 的公式计算,你这个情况下最少也是需要 20uH 电感的。
OK音效
2025-11-30 23:15:56 来自海南
看芯片官方文档,有没有提到输出 电容 的ESR大概是多少?你的输出 电容 是什么材质?ESR是多少?看原理图这种简单的反馈电路应该是电流型的芯片,用于电压输出,特别要注意输出 电容 的ESR不能小,建议用电解电容,ESR在0.05-0.3欧左右最好。不想用电解电容那就用一个0.1R的电阻串联在输出电容 上,注意是串联,提高ESR用的。
没招的懒羊羊 作者
2025-12-01 10:34:52 来自北京
感谢大佬的建议,我在输出端又并联了两个22u的电解电容,但是对这个出现的杂波完全不起作用。输出的信号和一开始测量的几乎没有变化,我在测量其他的接地引脚和所有的信号引脚都发现这个杂波出现,可能会是什么问题呢
OK音效
2025-12-02 19:45:49 来自海南
并联起不到任何变化的,越并联你的ESR 越小,先看看是否ESR过低引起的,
RHYS
2025-11-29 16:24:08 来自广东
加大滤波电龙
阿勇
2025-11-29 15:21:59 来自广东
24V降5V没那么麻烦,国产芯片就很多了,XL1509、SSP9461、ME3121我经常用,都量产过,没啥问题,再大的电流,用OC5823
阿勇
2025-11-29 10:40:19 来自广东
TPS假货多,负载多大?纹波要求多少
没招的懒羊羊 作者
2025-11-29 10:47:42 来自北京
理论上应该是0.2V左右
没招的懒羊羊 作者
2025-11-29 10:51:07 来自北京
现在还没接负载,只是上个电,后面还有一个5V转3.3的LDO电路,但是输出的是一个3.8V的电压,纹波也很大,导致我的程序也烧不上去[大哭]
没招的懒羊羊 作者
2025-11-29 10:54:41 来自北京
负载是两个灯带,分别用24和5v供电的
已折叠部分评论 展开
没有更多啦~