详情描述
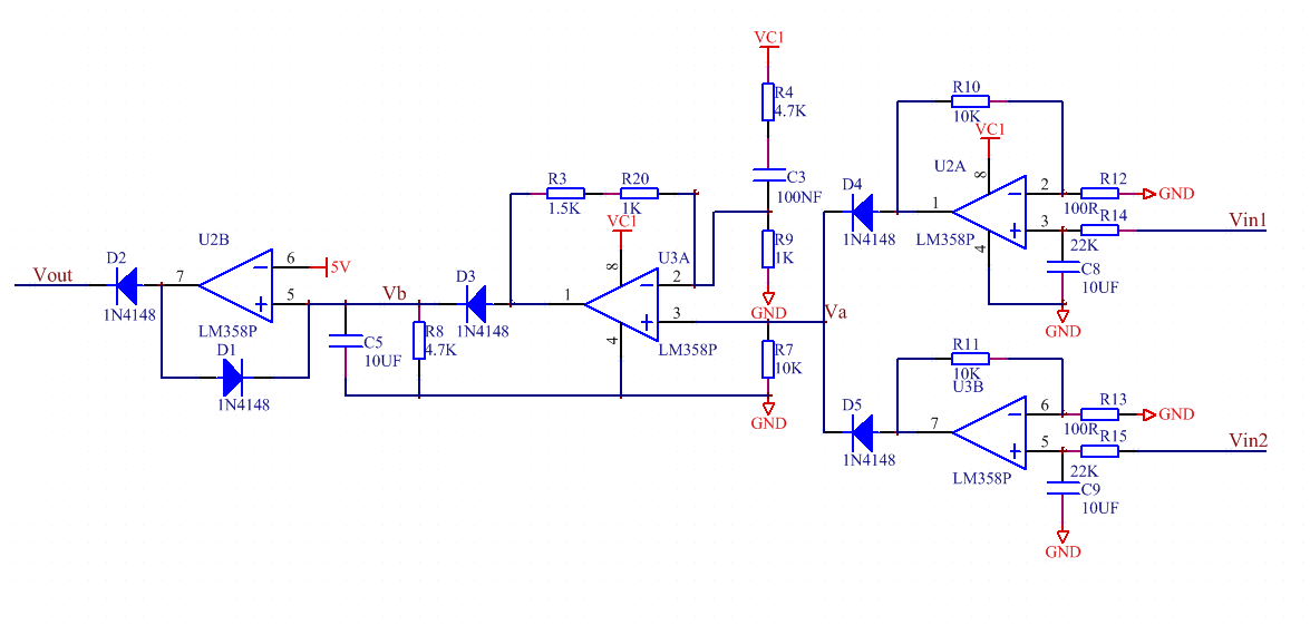
请教大师,图中电路是一个MOS管电流检测保护电路,Vin1和Vin2是2路采样的输入信号,请问下Va,Vb,和Vout怎么计算的?写下计算公式,多谢
已尝试解决的方法及结果
硬创社
全部评论 默认 最新
网老四
2025-12-04 10:30:03 来自江苏
应该是检测双向过电流, U2A,U3B组成101倍同相放大,输出结果通过二极管隔离形成二选一方式,就是哪两路输出高就选哪路做后续控制 U3A组成3.5倍同相放大, 最后一个运放U2B是比较器用法翻转门限5V 二极管用来抵消运放输出饱和电压,实现接近0V输出能力.
网老四
2025-12-04 10:41:33 来自江苏
D3,C5,R8组成检波平滑电路,把监测到的交流信号转换成平滑直流送给比较器进行判断, D1作用是产生一个比较回差,防止频繁翻转.
网老四
2025-12-04 10:46:55 来自江苏
R4C3组成上电消隐,防止上电时过流保护误动作
李拜天 作者
2025-12-04 14:29:09 来自浙江
非常感谢老师赐教,分析的很到位,感谢!
阿勇
2025-12-03 15:45:34 来自广东
放大、比较、跟随,运放芯片的典型功能应用,不过现在都用MOS管驱动+保护做到一起的芯片比较多
890123eR999c
2025-12-03 16:24:49 来自河北
请教一下您,最后一级的运放的二极管有什么作用呢
李拜天 作者
2025-12-03 20:43:04 来自浙江
老师,请问哪个是比较哪个是跟随?
没有更多啦~