详情描述
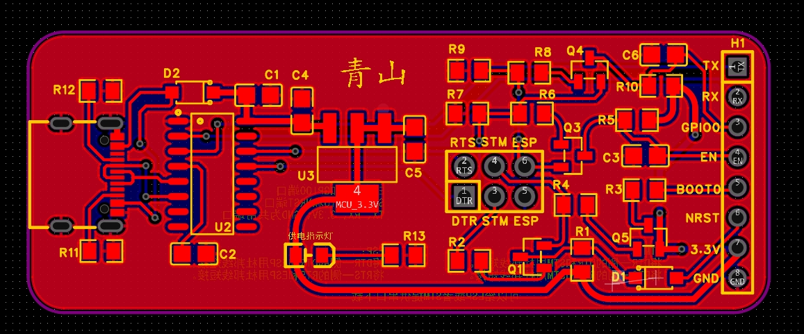
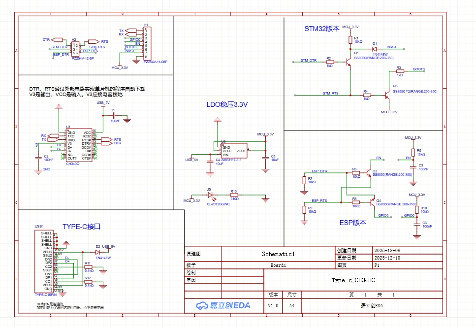
原因:我想弄一个二合一串口下载,将ESP和STM32共用一块板子来进行下载。但是网上没有看到这样子的开源板让我抄用。所以就结合网上有的电路设计以及访问Ai得到如下原理图。 问题:1、电路原理图设计有没有错误,能不能正常使用?2、PCB布线有没有错误。3、电源线和信号线的大小应该怎么设计?我之前在b站跟着守辰宇学着画STM32。在课程中说电源线用10mil,信号线用6mil。但在网上查阅开源串口板子和资料时又收到其他信息导致有点困惑。#DIY设计##嘉立创PCB#

原因:我想弄一个二合一串口下载,将ESP和STM32共用一块板子来进行下载。但是网上没有看到这样子的开源板让我抄用。所以就结合网上有的电路设计以及访问Ai得到如下原理图。


原因:我想弄一个二合一串口下载,将ESP和STM32共用一块板子来进行下载。但是网上没有看到这样子的开源板让我抄用。所以就结合网上有的电路设计以及访问Ai得到如下原理图。
已尝试解决的方法及结果
未解决原因
刚入门不懂电路设计
开源硬件平台


登录 或 注册 后才可以进行评论哦!
还没有评论,抢个沙发!