嘉立创PCB
PCB、FPC制造服务
嘉立创SMT
一站式PCBA服务平台
嘉立创激光钢网治具
激光钢网&治具制造
立创商城
一站式元器件采购自营商城
嘉立创FA
机械/电气零部件一站式商城
嘉立创3D打印
树脂、尼龙、金属3D打印服务
嘉立创CNC机械智造
机加件一件起订,3天交货
嘉立创EDA
国产PCB设计工具
嘉立创CAM
国产线路板CAM软件
Forface 3D
SaaS化3D技术服务平台
硬创社
好玩的硬件交流社区
供应商合作
一站式阳光采购平台
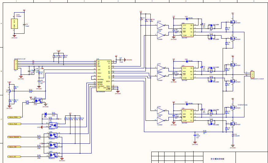
MC33035和IR2103S搭建了一个无刷电机驱动电路,电机不能直接启动,
置顶
精
活动
最近利用MC33035和IR2103S搭建了一个无刷电机驱动电路,电机不能直接启动,每次都需要拨动电机后才能转起来,这是什么问题发现转速低于1500左右的时候不能直接启动需要拨动一下,我发现在不能启动的时候改变3脚电压,换向的方式,电机又转起来,好奇怪,有高手帮忙吗,或有推见的三相无刷有感电机芯片
登录 或 注册 后才可以进行评论哦!
还没有评论,抢个沙发!
登录 或 注册 后才可以进行评论哦!
还没有评论,抢个沙发!