详情描述

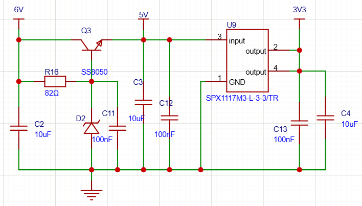
这是SS8050三极管的参数地址 https://item.szlcsc.com/428175.html

完整原理图:https://oshwhub.com/hardcainiao007/board2

已尝试解决的方法及结果
嘉立创EDA
全部评论 默认 最新
刻BITTER
2026-01-23 10:40:59 来自陕西
测出来稳压管实际电压然后算算三极管上的功率
电子小小小白 作者
2026-01-23 14:50:28 来自江苏
稳压管的电压是4V,三极管Ic=3mA,功率应该是没超,但是测的Icb=6mA有点不正常
刻BITTER
2026-01-28 16:16:01 来自陕西
4V 的稳压管三极管输出不可能有5V,你要5V 的话不如把稳压管去掉,把82Ω 电阻增大到1k。但是说到底你为什么要在1117 前面加这个三极管?一点用都没有。
没有更多啦~