详情描述
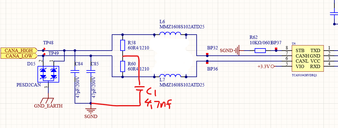
今天调一路CAN信号的时候遇到这样的电路:
当C1不接的时候,用示波器测CANH和CANL的波形是这样的(没有差分探头,用表笔正负极分别接CANH和CANL测的,不清楚有没有影响):
可以看到波形有振铃,然后我从网上搜了下车规电路设计,发现有C1这么个存在,就加了个C1上去,然后波形就变好看了:
想问下这个电容为啥能消除振铃呢,而且加了之后波形上升沿也变了,这波形算正常了吗?
测量的是TP48和TP49.
当C1不接的时候,用示波器测CANH和CANL的波形是这样的(没有差分探头,用表笔正负极分别接CANH和CANL测的,不清楚有没有影响):
可以看到波形有振铃,然后我从网上搜了下车规电路设计,发现有C1这么个存在,就加了个C1上去,然后波形就变好看了:
想问下这个电容为啥能消除振铃呢,而且加了之后波形上升沿也变了,这波形算正常了吗?测量的是TP48和TP49.
已尝试解决的方法及结果
硬创社

登录 或 注册 后才可以进行评论哦!